Non-Government Organization’s
Immigration and Foster Care
Section 1: Introduction to NGOs in Child Welfare
NGOs play a vital role in supporting Unaccompanied Refugee Minors (URM) and Unaccompanied Alien Children (UAC), two distinct categories of vulnerable youth under the care of U.S. government programs. Each program, with its set of unique policies and objectives, is intended to address the specific needs of these children.
Unaccompanied Refugee Minors (URM) Program
Population Served: This program is intended for minors identified as refugees, trafficking victims, or asylees. These are children who have been forced to leave their countries due to serious threats and who lack parental or guardian care in the U.S.
Managing Agencies: The Office of Refugee Resettlement (ORR) within HHS, in collaboration with state, local agencies, and private organizations, manages the URM program. It is designed to provide services that facilitate integration into American society, yet concerns have been raised about the adequacy of these services in truly meeting the complex needs of these minors.
Goals and Services: The program aims to support unaccompanied refugee minors in overcoming past traumas and adjusting to life in the U.S. However, the effectiveness of these services in facilitating long-term self-reliance and integration requires further scrutiny.
Unaccompanied Alien Children (UAC) Program
Population Served: This program focuses on children under 18 who are in the U.S. without lawful immigration status and without a parent or legal guardian. This includes children who have entered the country without authorization.
Managing Agencies: ORR is tasked with ensuring the welfare of these children until their immigration status is resolved. However, recent investigations suggest a gap between the program’s protective intent and its execution, potentially exposing children to harm and exploitation.
Goals and Services: While the program's stated goal is to protect unaccompanied children and place them promptly with family or sponsors, the reality often falls short, with delays and inadequate vetting that may not safeguard the children’s best interests.
Key Differences
Population Focus and Legal Status: The URM program serves those with an already established legal status, while the UAC program deals with children in the midst of immigration proceedings. Despite these differences, both groups require careful and compassionate handling to ensure their safety and well-being—a standard that is not always met according to recent reports.
Program Goals: The URM program's focus on integration contrasts with the UAC program's emphasis on managing legal proceedings for children without legal status. The effectiveness of these goals in providing true safety and integration for the children involved is now under question.
NGOs are crucial in the delivery of child welfare services, including shelter, transportation, processing, legal assistance, and foster care. They often work in partnership with governmental agencies such as HHS, DHS, and DOS. While their role is undoubtedly central to the child welfare ecosystem, the challenges and shortcomings highlighted in the Grand Jury's presentment call for a critical evaluation of these NGOs’ roles and the real impact of their contributions on the lives of the children they are meant to serve.
Section 2: U.S Government Agencies and United Nations
The roles of the Department of Homeland Security (DHS), Department of State (DOS), Department of Health and Human Services (HHS), and the United Nations (UN) are integral, each contributing distinctively to the overarching system designed to address the complex needs of unaccompanied children and refugee minors. However, the effectiveness of these contributions in ensuring the safety and welfare of these vulnerable populations demands closer scrutiny.
Department of Homeland Security (DHS)
Role: DHS oversees border security and immigration enforcement, representing the initial point of contact for Unaccompanied Alien Children (UAC) arriving in the U.S. While this role is critical, the transition from enforcement to child welfare focus during the custody transfer process is fraught with challenges, notably in ensuring the process prioritizes the child's immediate safety and well-being.
Relation to Child Welfare: The mandate for DHS to transfer custody of unaccompanied minors to HHS within 72 hours is designed to safeguard child welfare. However, the consistency, timeliness, and effectiveness of this transfer process are crucial variables that significantly impact the child's subsequent welfare and security.
Department of State (DOS)
Role: Engaged in international diplomacy and policymaking concerning refugees and migration, DOS's role in identifying and processing refugees, including unaccompanied refugee minors, is vital. Yet, the thoroughness of vetting and the efficiency of these processes require rigorous evaluation to prevent any lapses that could jeopardize the minors' safety.
Relation to Child Welfare: DOS works alongside UNHCR in the identification and resettlement process for unaccompanied refugee minors. The integrity of these processes, including comprehensive vetting, is paramount to ensuring the children's safety and facilitating their successful integration into host communities. When the vetting process is compromised, the child safety is severly degraded.
Department of Health and Human Services (HHS)
Role: HHS, particularly through its Office of Refugee Resettlement (ORR), is entrusted with the welfare of unaccompanied minors, supervising their care within the U.S. This role is crucial, yet the efficacy of ORR in adequately meeting the diverse needs of these children, ensuring their safety, and providing for their well-being and development is a matter of ongoing concern.
Relation to Child Welfare: The responsibility of ORR to place unaccompanied minors in appropriate care settings underscores the imperative for stringent oversight, effective management, and the provision of comprehensive support services.
United Nations (UN)
Role: Central to global refugee protection, the UN, through agencies like UNHCR, undertakes a significant part of the advocacy and resettlement efforts for refugee children. While these efforts are critical, the challenges in ensuring their comprehensive protection, successful resettlement, and integration necessitate continuous efforts towards improvement and adaptation.
Relation to Child Welfare: UNHCR's role in advocating for and safeguarding refugee children, including facilitating their resettlement, is indispensable. However, the effectiveness of these interventions in guaranteeing full protection and aiding in the children's successful adaptation to new environments warrants persistent evaluation and enhancement.
How Refugees Benefit
The collaborative efforts of DHS, DOS, HHS, and the UN form a vital network aimed at protecting vulnerable children. Yet, ensuring these efforts translate into tangible benefits for the children—providing them with the necessary care, protection, and opportunities to thrive—requires an ongoing commitment to scrutinizing practices, closing gaps, and enhancing the efficacy of interventions.
Resettlement Agency Overview: NGOs' Role in Child Welfare
NGOs are critical in the landscape of child welfare, offering essential services to protect, support, and advocate for the rights and welfare of children, especially those who are unaccompanied, displaced, or in need of protective services. Their dedication to providing direct care and support is undeniable, yet the realities and challenges they face, particularly in the context of unaccompanied children, warrant a closer examination.
Importance of Their Work with UAC and Domestic U.S. Children
The work NGOs do with Unaccompanied Alien Children (UAC) and domestic children in the foster care system is undeniably significant. For UAC, NGOs often serve as the first point of contact, providing shelter, legal assistance, and advocacy. However, the effectiveness of these interventions in truly safeguarding children’s well-being and ensuring their dignified treatment raises concerns. Similar critical perspectives apply to their role in the domestic foster care system, where the stability and nurturing quality of placements must consistently be evaluated to ensure the needs and rights of children are fully met.
Contracts with HHS, DHS, and DOS
NGOs' collaboration with federal agencies such as the Department of Health and Human Services (HHS), the Department of Homeland Security (DHS), and the Department of State (DOS) through contractual agreements is crucial for fulfilling various child welfare functions. While these partnerships enable NGOs to extend a wide array of services, the transparency, accountability, and outcomes of such collaborations must be scrutinized. The effectiveness of these partnerships in providing comprehensive care and attention to children, without compromising their safety or rights, is paramount.
Critical View on NGO Operations
While NGOs are instrumental in the child welfare ecosystem, providing vital services and advocacy for vulnerable children, the complexities and challenges inherent in their operations necessitate a critical view. This perspective considers not only their achievements but also the systemic and operational challenges they encounter. It emphasizes the need for ongoing assessment and improvement to ensure that the support offered to children—whether through direct service provision, advocacy, or partnerships with government agencies—truly meets their needs and upholds their rights.
In essence, while NGOs play a foundational role in supporting vulnerable children, a nuanced understanding of their operations, challenges, and the real impact of their services is essential. Their contributions are invaluable, yet they operate within a system that requires constant vigilance, evaluation, and adaptation to ensure that all children receive the care, protection, and opportunities they deserve in a truly supportive and nurturing environment.
Section 3: National NGOs: USCCB and HIAS
USCCB (United States Conference of Catholic Bishops)
Overview of USCCB
The United States Conference of Catholic Bishops (USCCB) stands as a prominent religious entity engaging in child welfare among various social issues. While its efforts to advocate for the dignity of every human, especially children, are commendable, the operational effectiveness and transparency of these efforts, particularly regarding UAC, require a closer, critical examination.
Role in Supporting HHS, ORR, and Unaccompanied Alien Children
The Migration and Refugee Services (MRS) arm of USCCB, recognized as one of the largest refugee resettlement agencies, has historically been pivotal in aiding UAC by providing shelter, advocacy, and support services. While its collaboration with HHS and ORR aims to protect these children, the real-world application of these services and their alignment with the best interests of the children merit scrutiny amid broader systemic concerns.
Support for Domestic U.S. Children in the Foster Care System
USCCB's engagement with domestic children in the foster care system, particularly through initiatives like the Charter for the Protection of Children and Young People, highlights its commitment to creating safer environments. However, the impact of these initiatives, especially in the context of addressing the broader crisis of sexual abuse and ensuring stable, loving homes for children, invites further evaluation of effectiveness and outcomes.
HIAS (Hebrew Immigrant Aid Society)
Overview of HIAS:
As a Jewish American nonprofit organization, HIAS extends humanitarian aid and assistance to refugees of all faiths and backgrounds, advocating for their rights and providing essential services. While its historical mission is rooted in aiding Jews fleeing persecution, its expanded focus includes significant contributions to the welfare of UAC, emphasizing the necessity of a critical appraisal of its interventions and advocacy efforts.
Contributions to HHS, ORR, and Unaccompanied Alien Children
HIAS's significant role in offering legal services, advocacy, and resettlement programs to UAC underscores the organization's commitment to aiding children fleeing violence and persecution. The effectiveness of these programs, in partnership with HHS and ORR, in safeguarding the rights and well-being of UAC, however, calls for a critical lens, particularly given the complexities of the U.S. immigration system and the children's vulnerabilities.
Involvement with Domestic U.S. Children in the Foster Care System
Although HIAS's primary focus is on refugees and immigrants, its broader mission impacts the child welfare ecosystem, contributing to support systems that benefit domestic U.S. children in the foster care system indirectly. This involvement highlights the interconnectedness of advocacy for inclusive policies and the creation of supportive environments for all vulnerable children, warranting a reflective assessment of impact and areas for improvement.
The contributions of both USCCB and HIAS to child welfare are undeniable, offering a mix of direct services, advocacy, and support crucial for addressing the multifaceted needs of UAC and domestic children within the foster care system. Yet, the complexity of their roles within a challenging and often problematic system necessitates ongoing critical review to ensure that their efforts genuinely serve the best interests and rights of the children they aim to protect and uplift.
Section 4: Funding Sources for National NGOs in Child Welfare
National NGOs in child welfare, pivotal for providing critical services to vulnerable populations, navigate a complex funding landscape. However, the effectiveness and ethical stewardship of these funds are paramount concerns, given the intricate responsibilities these organizations carry.
Membership Dues: While some NGOs benefit from the financial backing of their members, the reliance on membership dues raises questions about sustainability and the potential for varying levels of service based on fluctuating membership.
Sale of Goods and Services: NGOs that supplement their funding through the sale of goods or services face the challenge of aligning revenue-generating activities closely with their core mission, ensuring that commercial endeavors do not detract from their primary objectives.
Grants from International Institutions or National Governments: A significant share of NGO funding comes from grants, which, while essential, necessitates transparency and accountability in their allocation and use. The project-specific nature of grants means NGOs must navigate the complexities of grant management, ensuring that funds directly contribute to intended outcomes without administrative overhead consuming a disproportionate share.
Corporate Social Responsibility (CSR) Funds: CSR contributions offer vital support but also underscore the need for NGOs to maintain independence and ensure that corporate partnerships align with their values and do not influence program priorities or outcomes unduly.
Private Donations: Contributions from individuals are crucial, yet they require NGOs to engage in continuous outreach and donor education, ensuring supporters understand the impact of their donations and the ongoing needs of the populations served.
Federal Assistance: In the United States, federal assistance provides a substantial foundation for child welfare services. However, navigating federal funding streams requires NGOs to adhere to strict regulatory requirements and reporting standards, which can be resource intensive.
Funding Mechanisms for Local Affiliates
Local affiliates often rely on a similar mix of funding sources but may emphasize community-based support. While this local focus can enhance responsiveness to community needs, it also presents challenges in terms of funding consistency, the capacity for long-term planning, and the ability to scale successful programs.
State, Federal, and Local Grants: The critical support from these grants highlights the need for local NGOs to demonstrate impact, manage funds effectively, and navigate the competitive grant landscape.
Partnerships with Local Businesses and Community Fundraising: While these sources can provide flexible funding, they also require NGOs to balance resource development with program delivery, ensuring that fundraising efforts complement rather than compete with service provision.
Collaboration with National NGOs: Funding from national parent organizations can bolster local efforts but also necessitates alignment with broader strategic goals and compliance with overarching policies and procedures.
The diversity of funding sources for NGOs underscores the sector's resilience and adaptability but also highlights the ongoing need for strategic financial management, ethical stewardship of resources, and a clear focus on delivering tangible outcomes for children and families. Ensuring that every dollar contributes to the welfare and protection of vulnerable populations remains a paramount concern, reflecting the sector's commitment to accountability, transparency, and impact.
State and Local Grants
State and local government grants, aimed at bolstering foster care services and programs for unaccompanied children, are essential. However, the alignment of these grants with the actual needs of the children served, and the oversight of their use, underscore the need for a critical evaluation. Ensuring these grants effectively support foster care placements, legal advocacy, and educational and health services tailored to unaccompanied children's unique needs is paramount, amid concerns over the potential for funds to be misallocated or not fully reach intended programs.
Private Foundations and International Organizations
The involvement of private foundations and international organizations introduces a significant layer of support for child welfare initiatives. While their grants fuel innovative programs and services, the criteria for grant allocation and the evaluation of outcomes necessitate transparency and rigorous assessment. Projects aimed at addressing the needs of unaccompanied migrant children, including legal, educational, and healthcare services, must be scrutinized for their direct impact on improving children's welfare and not just the expansion of organizational capacities or reach.
Grants for Specific Projects
NGOs applying for grants targeting specific projects, such as trauma-informed care or capacity expansion for serving unaccompanied migrant children, face the challenge of demonstrating the effectiveness and sustainability of these initiatives. The focus should not only be on the innovative aspect of programs but also on their long-term benefits for the children's well-being, integration, and independence. This entails a critical look at how these projects are selected, monitored, and evaluated to ensure they genuinely address the pressing needs of the populations served.
Overall Consideration
The critical examination of funding sources for NGOs in child welfare, particularly regarding unaccompanied children and migrants, reveals a complex ecosystem where efficacy, accountability, and transparency are crucial. While these funding avenues enable NGOs to provide indispensable services and advocate for necessary policy changes, the stewardship of these resources, the alignment of funded programs with actual needs, and the outcomes achieved for children and families must be continually evaluated. This ensures that the significant investments made into child welfare translate into meaningful and lasting improvements in the lives of the most vulnerable.
Section 5: Evaluating the Impact and Challenges in Services for UAC and URM
Unaccompanied children, including those categorized as Unaccompanied Alien Children (UAC) and participants in the Unaccompanied Refugee Minors (URM) program, are entitled to a spectrum of services and benefits aimed at addressing their immediate needs and ensuring their long-term welfare. While the Department of Health and Human Services (HHS), particularly through the Office of Refugee Resettlement (ORR), designs these services to be comprehensive and responsive, the reality often highlights significant gaps and challenges.
For Unaccompanied Alien Children (UAC)
Shelter and Care: The provision of temporary shelter and care in child-friendly facilities is foundational. However, the variability in facility quality and the adequacy of care, alongside concerns about the mental and physical well-being of the children, underscore the need for more rigorous oversight and uniform standards across all shelters.
Healthcare: Access to healthcare services, including medical, dental, and mental health care, is critical. Yet, the capacity to address complex trauma and the long-term psychological needs of UAC remains a pressing concern, necessitating enhanced therapeutic resources and specialized care.
Education: While education access within shelters or local schools is a benefit, challenges related to language barriers, educational continuity, and the integration into new educational environments often hinder the academic progress and social integration of UAC.
Legal Representation and Case Management: Efforts to provide legal orientation and representation are crucial but frequently fall short of meeting the demand. The variability in the quality and accessibility of legal services, combined with case management challenges, can impede the effective advocacy and protection of UAC rights.
For Unaccompanied Refugee Minors (URM):
Foster Care and Other Placements: Placement in foster care or other suitable living arrangements aims to offer stability. Yet, matching processes and the subsequent monitoring of placements need greater attention to ensure truly supportive and safe environments for URMs.
Comprehensive Healthcare and Education: Similar to UAC, URMs receive healthcare and education services. However, the integration of URMs into these systems often reveals gaps in tailored support and resources for addressing the unique backgrounds and needs of refugee minors.
Cultural Orientation and Integration Support: Programs intended to facilitate cultural adaptation and integration are essential. Nevertheless, the effectiveness of these initiatives in fostering genuine understanding and inclusion within communities warrants further evaluation and adaptation.
Support for Transition to Independence: For older minors, the transition to independence is a critical phase. The adequacy of programs focused on vocational training and life skills to prepare URMs for adulthood requires ongoing assessment to ensure they are both comprehensive and accessible.
While the UAC and URM programs are structured to protect and support unaccompanied children, the execution of these programs and the actualization of their intended benefits often highlight systemic inefficiencies, resource constraints, and the need for a more holistic approach to child welfare. Ensuring that these vulnerable populations receive the care, support, and opportunities they deserve necessitates not only a reevaluation of current practices but also a commitment to addressing the deeper challenges that undermine the efficacy of these critical services.
Section 6: Concept of Operations
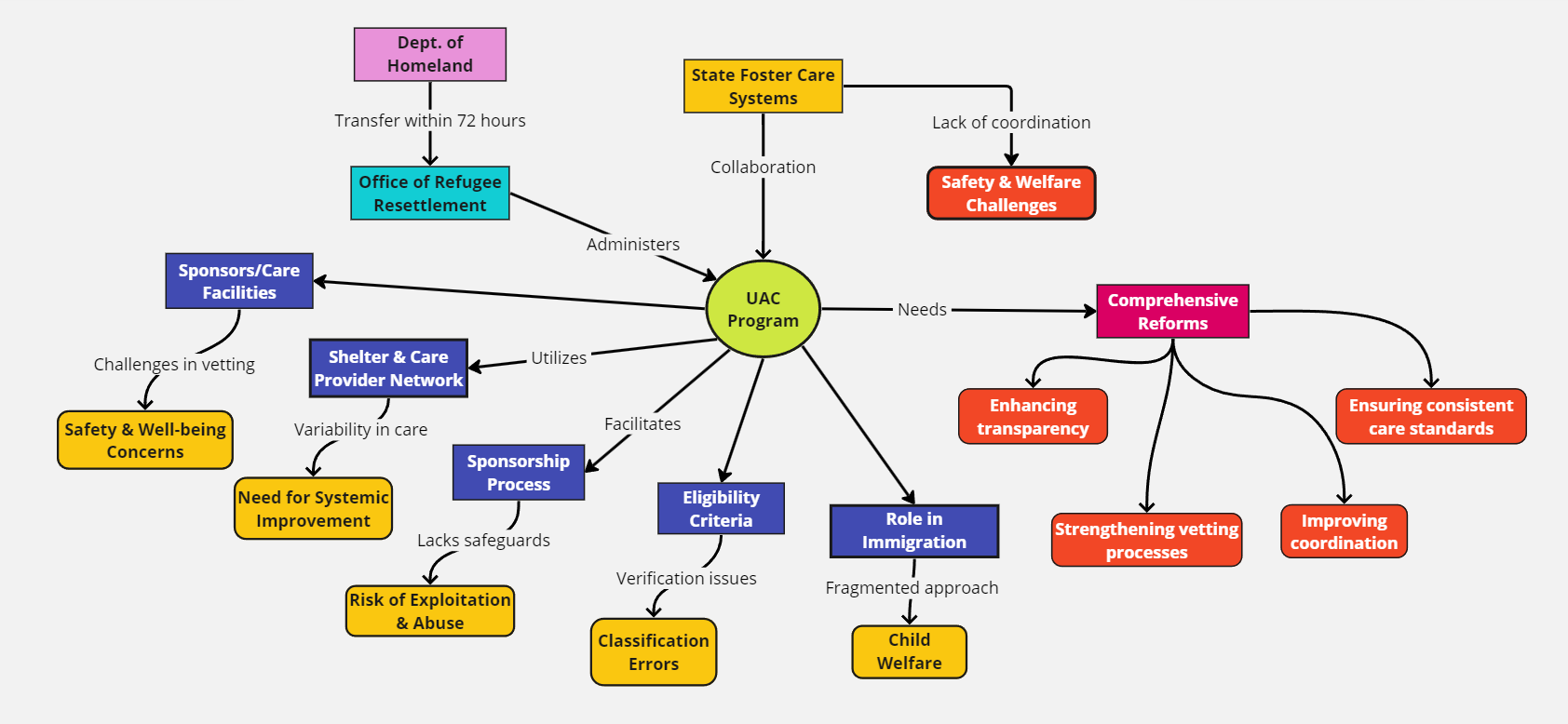
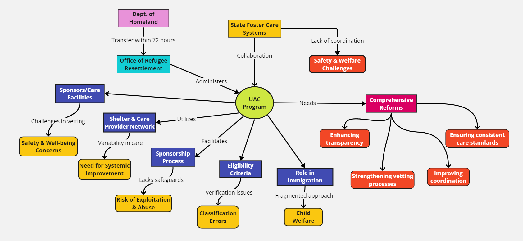
The Office of Refugee Resettlement (ORR) administers the Unaccompanied Alien Children (UAC) Program, addressing the needs of children arriving in the U.S. without legal status or guardianship. Despite its outlined objectives and operational procedures, critical evaluation reveals significant areas of concern that affect the program’s ability to fulfill its humanitarian and child welfare mandate effectively.
Objectives and Operational Gaps:
Custody and Care: While the transfer of UAC from the Department of Homeland Security (DHS) to ORR within 72 hours aligns with the Trafficking Victims Protection Reauthorization Act, inconsistencies and delays in this process often expose children to prolonged periods of uncertainty and risk.
Appropriate Placements: The program's intention to place children with sponsors or in care facilities is marred by challenges in vetting and verifying the suitability and safety of these placements. Cases of inappropriate sponsor relationships and inadequate follow-up compromise the safety and well-being of the children involved.
Operational Mechanics and Challenges:
Shelter and Care Provider Network: Although ORR utilizes a network of shelters and care providers, the variability in care standards, oversight, and the capacity to address the unique needs of UAC highlight a critical need for systemic improvement and standardization.
Sponsorship Process: The facilitation of the sponsorship process lacks rigorous safeguards against exploitation and abuse. The reliance on pro bono legal services and external advocacy for navigating immigration proceedings further underscores the program's dependency on external resources, which may not always be readily available or uniformly effective.
Eligibility and Broader Contextual Challenges:
Eligibility Criteria: The criteria for UAC status focus on age and lack of lawful immigration status and guardianship in the U.S., yet the verification process for these criteria is often inadequate. This has led to instances where adults are mistakenly classified as minors, and minors are released to sponsors without thorough background checks.
Role in the Immigration Framework: While the UAC program is distinct from state-level foster care, the interaction with broader immigration policies and practices reveals a fragmented approach to child welfare that often leaves UAC at the mercy of rapidly changing immigration policies and enforcement priorities.
State-Level Interaction and Systemic Shortcomings:
Collaboration with State Foster Care Systems: The program’s efforts to work alongside state foster care systems to provide care for unaccompanied children are commendable. However, the lack of coordination and information sharing with state authorities exacerbates the challenges of ensuring the safety and welfare of UAC once placed with sponsors.
The Office of Refugee Resettlement’s UAC Program is positioned within a critical intersection of child welfare and immigration policy. However, the operational realities and systemic challenges it faces underscore a pressing need for comprehensive reforms. Enhancing transparency, strengthening vetting processes for sponsors, improving coordination with state systems, and ensuring consistent care standards across shelters and care providers are imperative steps toward safeguarding the rights and welfare of unaccompanied children within the U.S. immigration system.
Section 7: Reassessing the Dynamics of Resettlement and Foster Care
The structured relationship between national resettlement agencies and their local affiliates, designed to address the complex needs of refugees and unaccompanied alien children (UAC) in the United States, reveals significant operational challenges that compromise the efficacy and integrity of the support provided.
Structure and Coordination:
National Resettlement Agencies: While these agencies are pivotal in orchestrating resettlement services across the nation, their reliance on broad cooperative agreements with the federal government sometimes obscures the nuances of local needs and challenges, potentially leading to a one-size-fits-all approach that may not adequately serve all communities.
Local Affiliates: As the frontline providers, local affiliates are critical in the direct delivery of services. However, the effectiveness of these services is often hampered by inconsistent funding, varying standards of care, and a lack of comprehensive oversight that can lead to gaps in service delivery and, at times, the endangerment of UAC well-being.
Funding Flow:
The flow of federal funds to national agencies and then to local affiliates is intended to support direct services. Yet, this multi-tiered distribution can result in dilution and diversion of resources, with administrative costs consuming a significant portion of the funding intended for direct assistance to refugees and UACs.
Contracts and Grants:
While grants and contracts from the ORR and other sources are vital, the project-specific nature of much of this funding can lead to fragmentation of services, with organizations sometimes prioritizing grant opportunities over the holistic needs of the children and families they serve.
Services Provided:
For UACs: The provision of housing, legal representation, education, and mental health support is crucial. However, the actual delivery of these services often falls short of meeting the children's complex needs, partly due to rapid processing pressures and inadequate vetting of sponsors.
For Refugees: Assistance with housing, employment, and integration is essential for refugee resettlement. Yet, the effectiveness of these services varies widely among local affiliates, with some refugees facing significant barriers to successful integration due to insufficient support and resources.
Domestic Foster Care System:
The domestic foster care system, while operating under a different mandate, shares common challenges with the UAC and refugee resettlement programs, including the need for better oversight, more consistent standards of care, and enhanced support for the children's long-term welfare. The interplay between these systems and the resettlement programs is complex, with each facing unique challenges that impact the well-being of the children they serve.
The relationship between national resettlement agencies, their local affiliates, and the domestic foster care system, though designed to provide coordinated and effective support, reveals significant areas for improvement. Addressing these challenges requires a reevaluation of funding mechanisms, service delivery models, and oversight mechanisms to ensure that all children, regardless of their origin, receive the protection, care, and support they deserve.
Section 8: A Critical Examination of Resettlement Agencies' Operations with URM and Domestic Foster Care
Resettlement agencies play a pivotal role in supporting Unaccompanied Refugee Minors (URM), operating under the federal purview of the Office of Refugee Resettlement (ORR) and distinguishing their services from the state-managed domestic foster care system. While these agencies undertake crucial work, a deeper analysis reveals critical operational challenges and areas for improvement.
Specialized Support and Federal Oversight:
Cultural and Integration Support:
Resettlement agencies are tasked with providing culturally sensitive support and integration services for URMs. However, the effectiveness of these services often varies, with some URMs not receiving the full spectrum of support needed to address their complex trauma and adjustment challenges.
Federal Oversight by ORR:
Although federal oversight is intended to ensure consistency and quality of care, there have been significant gaps in monitoring and enforcing standards across resettlement agencies, leading to disparities in the quality of care provided to URMs.
Immigration and Legal Assistance:
Resettlement agencies offer vital immigration and legal assistance to URMs. Yet, the capacity to provide comprehensive legal support is stretched thin, with many URMs struggling to navigate the complex immigration system, often without adequate legal representation.
Interactions with Domestic Foster Care:
The collaboration between resettlement agencies and state foster care systems is crucial but fraught with coordination challenges. In states where resettlement agencies also serve as licensed foster care providers, navigating the dual requirements of state regulations and federal mandates for URMs presents operational complexities that can hinder the delivery of effective care.
Systemic Challenges:
Funding Flow and Resource Allocation:
The allocation of federal funds to national agencies and subsequently to local affiliates underscores a critical need for transparency and accountability in how resources are distributed and utilized to meet the URMs' needs effectively.
Service Provision Gaps:
While resettlement agencies are responsible for a range of services, from housing to education and mental health support, inconsistencies in service quality and accessibility raise concerns about the overall effectiveness of the support system for URMs.
Legal and Custodial Ambiguities:
The legal status and custodial arrangements for URMs often remain ambiguous, with resettlement agencies facing challenges in securing stable, long-term guardianship arrangements that provide URMs with the security and legal rights they require.
The role of resettlement agencies in supporting URMs within the broader context of the U.S. immigration system and domestic foster care highlights a complex landscape of service provision fraught with challenges. Addressing these concerns requires a concerted effort to enhance oversight, improve coordination between federal and state systems, and ensure that all URMs receive the comprehensive support and protection they deserve.
Section 9: The General Process
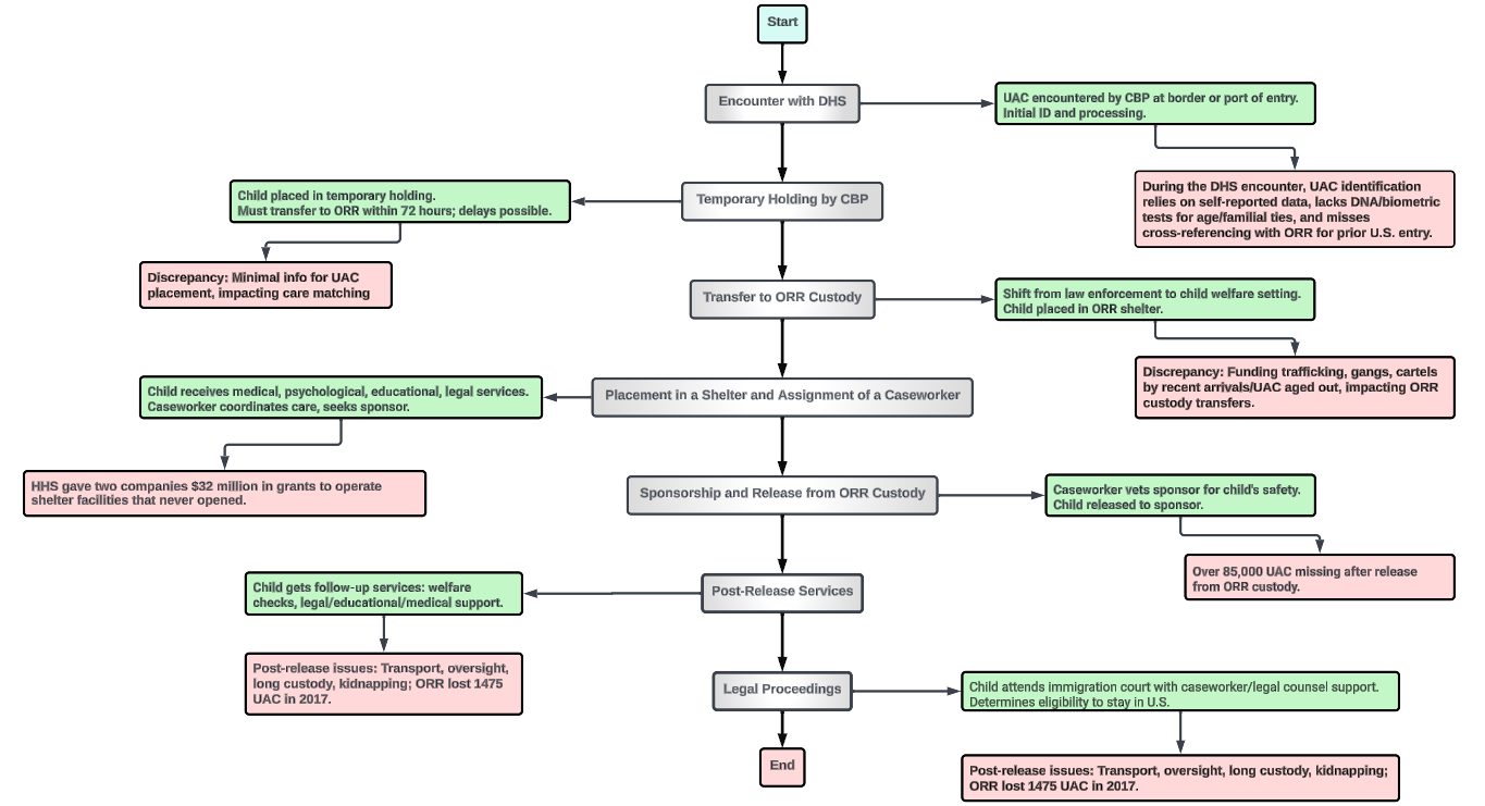
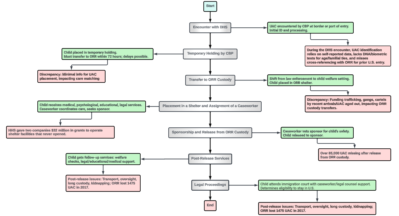
Encounter with DHS: The journey begins when the unaccompanied alien child (UAC) is encountered by U.S. Customs and Border Protection (CBP), a component of DHS. This can happen when a child crosses the border without authorization or presents themselves at a port of entry without legal guardianship. CBP is responsible for the initial identification and processing of these children.
Temporary Holding by CBP: After being encountered by CBP, the child is taken to a temporary holding facility. By law, CBP is required to transfer the child to the Office of Refugee Resettlement (ORR) within 72 hours. This short period is meant to ensure the child's immediate safety and process their basic information. However, due to various logistical and operational challenges, sometimes this transfer takes longer than the mandated 72 hours.
Transfer to ORR Custody: Once transferred to ORR, the child moves from a law enforcement-focused environment to a child welfare-oriented setting. ORR operates a network of shelters specifically designed to care for unaccompanied children. These facilities are equipped to provide a more nurturing and supportive environment than the temporary holding facilities used by DHS.
Placement in a Shelter and Assignment of a Caseworker: In an ORR shelter, the child receives care and services tailored to their needs, including medical attention, psychological support, educational services, and legal assistance. It is at this stage that a caseworker is assigned to the child. The caseworker's role is to assess the child's needs, coordinate care and services, and facilitate the process of finding a suitable sponsor.
Sponsorship and Release from ORR Custody: The caseworker plays a critical role in the vetting process of potential sponsors to ensure the child's safety and well-being. Once a sponsor is approved, the caseworker helps arrange for the child's release from the shelter.
Post-Release Services: After being released to their sponsor, the child, with the ongoing support of their caseworker, may receive follow-up services. This can include welfare checks and continued access to legal, educational, and medical resources, aiding the child's adjustment to their new life in the U.S.
Legal Proceedings: With the assistance of their caseworker and possibly legal counsel provided by NGOs or pro bono attorneys, the child must attend immigration court hearings to determine their eligibility to remain in the United States. The caseworker supports the child through this legal process, ensuring they understand their rights and obligations.
Navigating the intricacies of the foster care system alongside the trajectories of Unaccompanied Refugee Minors (URM) and Unaccompanied Alien Children (UAC) unveils a complex child welfare landscape in the United States, marked by both collaborative efforts and significant challenges. This walkthrough, critically examined, underscores the systemic issues and potential areas for reform within this multifaceted system:
Birth and Early Life: The foundational stage of a child's life, ideally nurtured within a supportive family environment, sets the precedent for healthy development. Yet, this ideal is not the reality for all, hinting at the societal disparities and familial instabilities that can predispose children to enter the foster care system.
Incident Leading to System Involvement: The transition from a potentially harmful home environment to the foster care system begins with the identification of neglect or abuse. This critical juncture relies heavily on external observations and reports, raising concerns about underreporting and the varying thresholds for intervention across communities.
CPS Investigation: The role of Child Protective Services (CPS) is pivotal in assessing risk and determining the necessity of removing a child from their home. The process, while designed to protect, often faces scrutiny for its consistency, timeliness, and the traumatic impact of separation on children.
Court Involvement and Foster Care Entry: The legal proceedings that formalize a child's entry into the foster care system are a crucial checkpoint. However, this stage also reflects the broader challenges of the legal framework governing child welfare, including prolonged timelines and the adequacy of efforts towards family reunification.
Intersection with URM and UAC Programs:
Shared Foster Care Placements: The integration of domestic children, URMs, and UACs within the same foster care settings highlights a practical approach to resource utilization but also raises critical questions about the customization of care to meet the diverse needs of each group.
Integrated Services: While the sharing of educational, healthcare, and legal services can foster efficiency and inclusivity, it also underscores the need for specialized support that acknowledges the unique backgrounds and traumas of URMs and UACs.
Specialized Programs Within Foster Care: The development of targeted programs for URMs and UACs within the foster system is commendable. Yet, the effectiveness and accessibility of these programs warrant ongoing evaluation to ensure they adequately address the complex issues these children face.
Reunification, Guardianship, or Adoption: The varied goals for domestic children, URMs, and UACs reflect a spectrum of desired outcomes, from reunification to stable guardianship or adoption. The success of these pathways is contingent upon the system's ability to navigate legal, cultural, and emotional complexities, often highlighting gaps in support and resources.
Long-Term Outcomes: The overarching aim of fostering a stable, nurturing environment for all children in the system is noble yet fraught with challenges. Ensuring long-term success for domestic children, URMs, and UACs alike calls for a holistic, sustained commitment to addressing the root causes of system entry, enhancing support mechanisms, and facilitating meaningful integration into society.
In essence, while the foster care, URM, and UAC programs strive to operate within their distinct legal and operational frameworks, the reality of care provision frequently reveals overlap, necessitating a delicate balance between standardized care models and individualized support. The ongoing navigation of these complexities by agencies and care providers underscores a profound commitment to child welfare, yet also highlights critical areas for systemic improvement and reform.
Summary
I detailed the complexities and systemic challenges faced by the Unaccompanied Alien Children (UAC) and Unaccompanied Refugee Minors (URM) programs within the United States, highlighting areas where reform is desperately needed to uphold the rights and welfare of these vulnerable populations. Through a critical examination, we uncover significant weak points across oversight, funding, care quality, legal support, and inter-agency coordination, among others, that compromise the efficacy and integrity of these programs.
Key findings point to a glaring lack of robust oversight and accountability mechanisms, leading to inconsistencies in care and resource allocation. Furthermore, many children lack adequate legal representation, critical for navigating their immigration proceedings and securing their rights. The article also emphasizes the need for improved integration and support services, tailored to the unique needs of these children, including trauma-informed care, educational support, and culturally appropriate services.
Drawing on these insights, the article proposes a comprehensive reform strategy focused on enhancing transparency, strengthening oversight, ensuring the efficient use of resources, and improving the quality and accessibility of care and support services. Recommendations include the establishment of independent oversight bodies, the implementation of stringent vetting processes for sponsors, and the development of specialized training programs for caregivers and staff.
By addressing these critical areas, the article advocates for a more humane, effective, and rights-based approach to the care of Unaccompanied Alien Children and Unaccompanied Refugee Minors, ensuring their safety, well-being, and successful integration into society. The ultimate goal is to transform these programs into models of child welfare and protection, in line with international human rights standards and the fundamental principles of compassion and justice.
Written by SpartanAltsobaPatriot -17th SOG
Office of Refugee Resettlement
Report to Congress on Proposed Refugee Admissions for Fiscal Year 2023














Excellent description of all of the international and national groups who's stated goal is to ensure children are provided a safe environment to grow and thrive. Good intentions likely for many of those involved, but we have a lot of discussion over the years and again recently due to the invasion of illegal aliens at the border. What has happened to the 80 thousand missing children? This massive number of groups described.....yet, the revelations of child trafficking continue. We do know from multiple news stories recently covered individuals who are involved with child porn and/or trafficking. The Vatican for years routinely swept over the child abuse by more priests than one would expect. How many stories over the decades have we heard about the foster care system? We know that mission statements and goals can be written to appear legitimate. We know that child trafficking around the world is huge; both for slavery or sex. The organ harvesting has become a huge business, too. We have been hoodwinked about the stated goals when the truth of who takes these unaccompanied children. We have to ensure full vetting by all entities associated with caring for children. We are not up to the job at this point, and we cannot get there when we are overrun by children moved by the cartels into the US.
The government has spent a lot of time and money to erect a thin veneer of “respectability” on their child trafficking to please the appetites of their tyrant masters.