We The People, Our Local Government
Part 3: Operation Don’t Tread On Me, The Forms of Local Government
Background
Local political involvement is an important aspect of our Constitutional Republic and has been a challenging issue for many Americans. While there is often an expectation of physical involvement there are many ways to engage in local politics that don't require leaving the house. However, simply being aware of these opportunities is not enough; it is essential to learn fundamentals of US local government, how it is structured and where it gets its power and authority.
Without this knowledge, even with physical participation it will have minimum impact. The only way we can make change is to go back to the drawing board. I truly believe that when we review and relearn local government structure, you may be surprised at how many things you can do from your computer. This part directly focuses on local governments. How they are structured, where they get their power from in the process in which they become structured form of government and governing bodies.
The purpose and aim of the series We the People is to provide knowledge, understanding and practical application of the process of local actions that creates specific national impact. This collective series, We the People is designed as a real time political exercise. Knowledge, understanding and practical application will be demonstrated with the military planning process, levels of warfare and operational art in paralleled concepts for political applications.
To develop good strategy requires us to examine the details of a local government, its operational framework, and the positions and powers of its elected representatives. In order to understand how the local government works, it is essential to consider the intelligence list of questions provided at the end of this article. By carefully considering each question, it is possible to gain a better understanding of the structure of local government, the roles of those in power, and the influence they have on all levels. With this knowledge, we can more accurately plan strategies and operations that take into account the local government's specific influences.
It is clear that our country has been struggling for the past two decades, and the current administration is no exception. Having Trump for four years was a relief for sure. However, we still have a lot of work we can do. At the federal level, it can be difficult to introduce lasting change due to a limited time-frame of four years. Therefore, it is important to focus on creating positive change at a local level and see how those local efforts propagate to the federal level.
To understand how bad our leadership has been it would be beneficial to read the latest article from ArnGrimR, entitled Russia’s War in Ukraine: Part 5: Ukrainian Bio Labs and US Attitude Towards Bio Research. We have been doing the same thing politically for over 100 years. It’s time to look at things differently. The only way we can do that is to become masters in political warfare, and it starts in our own front yards.
Preface
Victory comes from finding opportunity in problems is an old adage that suggests success is found not only in creating solutions, but in recognizing the opportunities within problems and leveraging them for positive outcomes. When faced with difficult challenges, much like we face now, successful individuals are able to identify the possibilities and act on them, thus achieving victory.
It involves taking risks, challenging one's assumptions, and persistently pursuing solutions. It also involves looking at problems through different lenses, bringing in new perspectives, and understanding the interconnectedness of various dynamics. It takes creativity and resourcefulness to recognize and seize opportunities when they present themselves, and it requires resilience and courage to commit to a goal even in the face of failure or setbacks. Ultimately, with knowledge and understanding, it is this ability to recognize opportunities, harness them, and stay focused that leads to victory.
Creating an effective strategy for leveraging our power within a decentralized federal system requires a comprehensive understanding of the workings of our local government. We play an integral role in the structure of our decentralized system, as our participation is necessary for the balance of power to remain intact. Without our participation in local politics, the concept of decentralization itself can become fractured, impacting the efficiency of our government. I believe in the power of education and that lasting, positive change begins at the local level. It is within our individual communities that we have the most power.
It can be difficult to know what to do, considering the complexity of U.S. local government. I believe we all have the capacity to understand it. I believe the solution to effective local action is right there in front of us. We just need the knowledge to see it. Every community is different and there cannot be one actionable solution. We cannot have anymore generalized assumptions or accusations and claims of corruption and election fraud. We have to find it and identify it so that unified action can be taken to rectify it. We cannot assume others will fix it, nor can we wait on unproven theory. It is time, Patriots. It’s time we take our power back. With local government, knowledge is power.
Table of Contents
Background
Preface
Introduction
Section 1 - U.S. Local Government History
Section 2 - Our Government System
Section 3 - Fundamentals of Local Government
3.1 Classification of Local Governments
3.2 Home Rule Incorporated, Corporate and Unincorporated Communities
Section 4 - Forms of Governing Body
Operation Don’t Tread On Me,
War is thus an act of force to compel our enemy to do our will.
- Carl von Clausewitz -
Introduction
The Constitution of the United States is the bedrock of our nation's principles and the foundation for our government. It provides us with an invaluable framework for individual rights, freedoms and liberties. We The People have a responsibility to ensure that our Constitution remains intact. The importance of understanding our local government is paramount for creating lasting change in our communities.
Our local government, through municipalities, counties and townships, are responsible for establishing laws, setting budgets and shaping public policy that affects us all. By understanding the history of how our local governments are formed, we can better educate and equip ourselves with the knowledge to enact meaningful change. It is not enough to just cast our ballots.
We must look beyond the ballot box and become informed citizens who are engaged in civic activities, advocating for policy changes, and holding our elected officials accountable for their actions. Only through creative efforts can we uphold the spirit of the Constitution and ensure our rights continue to be protected. Our participation is crucial for our system to function properly and how we participate is of our own choosing. One thing we all can agree with on is that, however we choose to participate, knowledge of our local governance is essential to our own efforts.
Section 1 - U.S. Local Government History
1.1 The Scope of Local Government
1.1.1 According to the US Census Bureau There are over 85,000 government units in the United States, including 20,000 municipality governments. This can make researching the functionality of all these governments a daunting task. Many people don't want to get involved in local politics because of the complex web of layers that exist. These layers include land boundaries, county limits, municipality lines, city limits, and townships. In addition, there are special districts, special governments, general purpose governments, and single purpose governments.
Each of these have its own unique set of rules and regulations. The most common form of government in the United States is the Mayor-Council system, but there are also Town Meeting Systems, Boards of Selectmen, Strong Mayor Systems, Board Structures, Hybrid systems, and Referendum Systems. Understanding the history of local government is essential for achieving an informed understanding. Local governments are created and exist by virtue of a legal process established by laws that are specific to the community. Our history of communities and the process to which they are established is where our journey begins.
1.2 Evolution of Local Government
1.2.1 Ancient Greece is often credited with being the birthplace of democracy, and its influence on the development of local government is significant. The ancient Greeks developed a form of direct democracy known as the polis in which citizens voted together to make decisions. Local governments in the form of villages, cities, and municipalities adopted this model of direct democracy and used it to govern their affairs. This model continued to evolve over the centuries, from the feudalism of medieval Europe to the more decentralized forms of government seen in Greco-Roman times. Although modern local government may have adopted different approaches and adopted more sophisticated models of representation, its roots remain firmly planted in the ancient world.
1.2.2 When the English colonization of North America began in the 17th century, settlers were largely left to their own devices with little direct control from governments back in Europe. Because of this, many settlements were initially formed as shareholder or stockholder business enterprises, giving the shareholders of the company the power to make decisions. Although the King of Britain had technical sovereignty over the colonies, the legal authority to govern was often vested completely in the company’s shareholders.
1.2.3 This led to a system where settlers had to largely fend for themselves and form their own laws, leading to the emergence of self-governed towns and cities based on “pure democracy” principles. Over time, this democratic framework evolved, taking influence from the Greek and Roman models of self-governance, which had been evolving over the centuries since the ancient world. These models, inspired by the idea of a direct democracy, allowed for citizens to have a direct say in how their communities were run, and saw political decision making move away from the centralized monarchical rule that predominated during feudalism in Medieval Europe.
1.2.4 The American Revolution was a pivotal moment in the development of local government, as it provided citizens with the opportunity to make decisions about how they were governed. After the colonies declared independence in 1783, many of the newly formed states adopted constitutions that explicitly provided for the election of selectmen and other public officials. This allowed for a more decentralized power structure, with decisions being made at the local level by those most affected by their outcomes.
1.2.5 Townships were given responsibility for the maintenance of local roads and other infrastructure, as well as the collection of taxes to support these endeavors. As a result, local governments had the power to vote on laws, regulations, and budgets, creating a framework for the kind of local government seen today. This enabled citizens to have a direct say in how their community was governed, providing them with a sense of ownership and ultimately shaping the principles of classical democracies and decentralized governance into the Constitutional Republic we use today.
"We the People of the United States, in Order to form a more perfect Union, establish Justice, insure domestic Tranquility, provide for the common defense, promote the general Welfare, and secure the Blessings of Liberty to ourselves and our Posterity, do ordain and establish this Constitution for the United States of America."
1.2.6 This quote from the Preamble of the United States Constitution serves as the foundation for the federal system of governance in the United States of America. This system provides citizens with the opportunity to have local governance structures that reflect their values and meet their needs, as described by former President Ronald Reagan. This decentralized system of government allows states to oversee the affairs of the nation at large but also to have autonomy over their affairs within the framework of the U.S. Constitution.
1.2.7 Consequently, you are empowered to shape the principles of classical democracies and decentralized governance. Local governments have the latitude to create laws and regulations that reflect the unique needs and values of their regions yet remain within the framework of the federal government. This system of federalism has enabled the United States to become one of the most diverse and complex systems of local governance in the world, making it a model for other countries seeking to establish a Constitutional Republic.
1.3 How Local Governments Begin.
1.3.1 To understand how local governments are formed and function we can look at the process of how local a community initially required a government, all the way through the approval process. This will give insight into the framework of how their governing body works and the legalities surrounding its operation. In addition, tracing the process will provide knowledge on the election process for governing bodies, as well as any funds needed for infrastructure projects. To obtain information about local government, you should visit the website of the relevant State Government.
1.3.2 . Your State website will provide enough detail on the legal framework that is needed, and the form of government that your state requires. It will also offer information regarding the election process for governing bodies and the financial resources needed for infrastructure projects. Although not every legal term is required for you to learn in detail, but the process is with the time to get familiar with. Generally the legal framework terms that are used consists of; referendums, articles, Petitions, charters, non-charters, home rule charters, authority, laws, regulations, codes, acts, statutes and ordinances.
1.3.3 For the formation of a local government, the approval of the majority of citizens in the proposed area is essential and must be obtained through a referendum. A referendum involves eligible voters who are registered with their local jurisdiction and grants authority over issues ranging from the passage of ordinances and laws to approving taxation measures and government funds for infrastructure projects.
1.3.4 Research and analysis is then required to provide data to the State Level governing board. This research and analysis should include an in-depth examination of the proposed area and the population which it would serve. This should include a demographic survey of the area as well as a detailed analysis of its economic activity, infrastructure, and public safety. Additionally, this research should also consider any existing laws and regulations that may affect the formation of the new government.
1.3.5 File a petition with the relevant State governing board. The type of petition to be filed will depend upon the scope and objectives of the proposed local government. Generally speaking, a charter petition is used when the goal is to create an entirely new municipality, while a non-charter petition is used when the goal is to modify or expand an existing municipality. A charter home rule petition is used if the proposed local government wishes to implement a home rule government structure that provides for greater local autonomy than is provided by existing municipal governments.
1.4 - Laws, Statutes, Codes and Regulations
1.4.1 A proposed local government must take all applicable laws, regulations, codes, and acts into consideration when planning for future development and implementation. Laws such as the Local Government Act, Building Act, and Local Government Tax Act are essential for creating a functional, effective local government. These laws provide guidance on topics concerning public health and safety, as well as taxation. Additionally, in order to determine how specific areas or parcels of land can be used, a proposed local government must identify sources of revenue, taxation rates, and spending priorities that take into account the collective interests of their constituents. All of these considerations are integral to the formation of a proposed local government.
1.4.2 Drafting statutes and ordinances related to the laws, regulations, codes, and acts is an essential part of creating a proposed local government. By crafting laws and codes that are specific to the proposed local government, governments are able to establish a legal framework that supports their chosen initiatives. Additionally, these statutes and ordinances can be used to enforce compliance with state or federal laws, as well as providing guidance on taxation, environmental regulations, and other local issues
1.4.3 Once the statutes and ordinances have been drafted, they must be submitted to the governing board for approval. This approval process is typically conducted by an executive or legislative body that has the authority to determine whether the proposed laws should be enacted. In most cases, this approval requires the approval of both the government and state legislatures. During this approval process, those involved should carefully consider the potential impact of the proposed legislation on all those involved, including local businesses, citizens, and other stakeholders.
1.4.4 The approval of the statutes and ordinances should also include a review from experts or organizations that can provide technical input and insights on the proposed laws. If all parties involved are satisfied with the results of the review process, then the statutes and ordinances can be approved and implemented in the local area. In order to build and maintain necessary infrastructure for a local area, it is important to secure funding through a variety of sources. The most common sources of funding for infrastructure projects include taxes, government grants, public-private partnerships, and other forms of financing.
1.4.5 These funds can be used to cover the costs of materials, labor, and other expenses related to the construction or repair of infrastructure. Additionally, depending on the particular infrastructure project, there may be various federal, state, and local incentives available to help offset the costs of building and maintaining the infrastructure. In order to access the full range of available funding sources, local governments should consult with industry experts and seek counsel from experienced legal professionals.
1.4.6 They should also develop comprehensive strategies for budgeting and allocating resources in order to maximize the impact of the available funds. Ultimately, the success of any infrastructure project relies heavily on securing the adequate financial resources needed to cover the project's associated expenses. Next is to hold elections for the new governing body after a petition is approved, there are several steps that must be taken.
1.4.7 The first step is to create a voter list, which requires verifying the eligibility of potential voters. This can be done through collecting information such as names, addresses, and other identification information. Once the voter list is established, it is important to make sure that the elections are administered in a fair and impartial way. This includes adhering to any applicable election laws and practices while also providing equal access to all eligible voters. Additionally, advertisement, publicity, and information campaigns should be conducted to ensure that citizens are aware of the upcoming election and are informed of their voting rights.
Section 2 - Our Government System
2.1 - Decentralized Government
2.1.1 Decentralization is a concept that involves the transfer of decision-making power from a centralized, top-down entity to smaller, local entities. Decentralization can be applied to many areas such as government, economic, or organizational structure. In terms of government, decentralization is seen as a way to bring power closer to the people, allowing for more localized control and decisions that are better suited to the needs of the community.
2.1.2 In the United States, decentralization is an important part of federalism, with the federal government typically having broad authority to pass laws and regulations and the states being responsible for enacting those laws and regulations. This decentralization gives states more control over the issues that affect them and helps ensure that their concerns are taken into account in the formation of public policy. Decentralization provides benefits such as reducing the bureaucracy of centralized government and allowing for more localized decision-making
2.2 - Federalism
2.2.1 Federalism is a system of government in which power is shared between a national or federal government and individual state or provincial governments. In the United States, the Constitution divides power between two tiers, the federal government and the state government. This guarantees specific powers to both levels. This division of power serves to protect the rights and interests of each level of government while allowing them to cooperate on projects that benefit all citizens. This arrangement ensures that both levels of government are able to exercise power over different issues.
2.2.2 The relationship between federalism and decentralization. In the United States, federalism promotes decentralization by providing a framework for federal, state, and local governments to share power and responsibilities. This allows for decisions concerning important policy issues to be made at the most relevant level, which in turn allows local governments and citizens to have more say in their own governance. This encourages states, cities, and counties to experiment with different solutions and policies, while still adhering to certain minimum standards set by the federal government. Overall, federalism and decentralization are complementary processes that allow for more localized participation in government, while also giving the central government a degree of control and oversight.
2.3 - Tenets of Federalism
2.3.1 Dual sovereignty and the sharing of power between different levels of government; national, state, and local areas of authority with boundaries to prevent infringement from one level encroaching upon the power of another; ways for each level of government to interact with each other through cooperative agreements, judicial reviews, and funding exchanges; representation of the various regions and citizens within the system of governance; and greater economic diversification by allowing states and communities to have more control over their own local affairs. Federalism is designed to provide a balances of power between the different levels of government and to ensure that each can act independently for the benefit of their citizens and the nation as a whole.
2.4 - Primary Benefits of Federalism
2.4.1 Primary benefits of federalism are: Increased flexibility for states, allowing them to tailor policies to local needs and preferences; better responsiveness to citizens’ needs and concerns; more efficient management of federal funds; improved access to services; faster decisions on policy issues; more effective intergovernmental coordination; greater public participation in government; enhanced ability to capitalize on regional strengths; greater accountability of elected officials; better environmental protection through cooperative management; greater economic stability; and improved relations between different communities.
2.5 Lack of Participation in Federalism and Decentralized Governments
2.5.1 The lack of trust between governments and citizens, access to information, and lack of trust in civic institutions are some of the primary factors that contribute to a lower level of citizen participation in our local government system. In an article I came across during my research called,
"Political Participation ." International Encyclopedia of the Social Sciences. . Encyclopedia.com. 14 Feb. 2023 <https://www.encyclopedia.com>.
David A. Hollinger writes that he was troubled by the prevalence of non-participation in our political process, as it risked depriving government of the benefit of the knowledge and experience that We the People could provide. This neglect can further discourage individuals from forming their own political opinions and potentially decreases the general level of political vitality and vigilance.
2.5.2 He goes on to explain that apathy can increase the chances of government being dominated by men who are unresponsive and unscrupulous. He also goes on to say that participating in politics provides individuals with the experience and knowledge needed for informed judgment and encourages them to seek out more information and discuss their beliefs with others. This can lead to improved understanding, a sense of responsibility, and an increased sense of political effectiveness. Apathy is a sign of weakness in the system, as it indicates the failure to involve society in its own governance and stirs up interest and loyalty.
2.5.3 Lack of transparency and citizen oversight in an electoral system can be dangerous, as it can lead to cheating and voter fraud. Without adequate citizen involvement, there is a greater risk for irregularities in the voting process such as ballot tampering or bribery. People often neglect the importance of knowledge and understanding when it comes to a subject or task.
2.5.4 Having knowledge and understanding enables you to focus your efforts more effectively and efficiently and prioritize tasks and avoid wasting time. With a deeper understanding of the situation, you can assess the best course of action and maximize the efficacy of your efforts. We need to give ourselves more credit for what our potential is once knowledge is acquired.
2.5.6 In his most recent article, This Old House, The bones are still good written by Biernut71, he superbly writes,
“Our elections are corrupted, not broken!
We have the greatest system on earth and perhaps in history. Just because it is somewhat tattered right now, doesn’t mean we just throw it away.”
2.5.4 I could not agree more. Participation in our federal, Decentralized government is essential for effective decision-making and the successful implementation of laws and policies. Without sufficient participation the very concept of decentralization is severely degraded. It contradicts the fundamental purpose of localized participation in government. And I have a secret for you all, If your reading this article and taking interest, and you are going to do the intelligence mission at the end, you do realize that’s participating right?
Its interesting what is taught to ones that want to become citizens. ROLES, RIGHTS & RESPONSIBILITIES OF CITIZENS
"The powers not delegated to the United States by the Constitution, nor prohibited by it to the states, are reserved to the states respectively, or to the people."
— The United States Constitution, Amendment X, 1789
Section 3 - Fundamentals of Local Government
3.1 Classification of Local Government
3.1.1 Citizen Data and Information. The website Law Cornell.edu is an invaluable source of information when it comes to understanding political law terms and government operations. On their website, you can find State constitutions, town charters, statutes, and resources from outside organizations and associations. This website, along with a few others, can provide you with a great deal of information and insight into how these systems operate. By using Law Cornell.edu as a primary source for gathering intelligence, you can gain a better understanding of the complexities of local government. Click on each link in the sections below to get more depth of understanding. It will also help you to get familiarized with the website.
3.1.2 Classification of Governments. States typically have two separate tiers of government, County and Municipal. The 10th Amendment of the US Constitution puts local governments under State and not Federal. The Census Bureau provides data to measure the complexity of government organization in the US. It classifies five types of government: County Government, Municipal Government, Township governments, Special-purpose governments and Special district governments. County Government, Municipal Government and Township governments General Purpose Governments. It has its own jurisdiction in which it operates. This type of government is responsible for a wide range of public service functions the may include:
Public safety
Education
Transportation
Housing
Sanitation
Health
General purpose governments usually have an elected legislative body and an executive branch, such as a mayor, who have the power to pass laws and set budgets.
3.1.3 County Government is the administrative body that governs and manages a county, which typically encompasses an entire geographical region or area. Generally, County governments are general-purpose governments as they have the authority to exercise a range of governmental functions.
3.1.4 Municipal Government - As defined for Census Bureau statistics on governments, the term “municipal governments (65 ILCS 5/1-1-2)” refers to political sub-divisions within which a municipal corporation has been set up to provide general local government for a specific population concentration in a defined area. Municipalities are cities, towns, or villages that are delegated powers and responsibilities by the state.
3.1.5 Townships are similar to counties but typically focus on more rural areas, providing services such as fire protection, building regulations, road maintenance, and public safety. The term “town or township governments” is applied to organized governments located in the Northeast and the Midwest.
3.1.6 Special District /Special Purpose Governments - The term “special purpose local government” means a local or regional special district, public-purpose corporation, or other limited political subdivision of a State. They are public, independent local government entities with specific boundaries and authority to provide a certain set of services.
3.1.7 School District Governments (ILCS ART7SEC8) are types of government that are established for the purpose of providing public educational services and/or administering school districts. These types of governments are organized entities having governmental character, and sufficient discretion in the management of its own affairs.
Link for any US Local Government can be found in the link below.
3.2 Home Rule Incorporated and Unincorporated Communities (ILCS ART7SEC7)
3.2.1 Corporation entities, such as businesses, may exist within both unincorporated and incorporated areas, and may receive services from the county or local government. Corporate entities may also help fund projects, such as roads and public places, in the area where they are located. Local organizations may sometimes form to advocate for the interests of the community, and corporate entities may be involved in this advocacy as well.
3.2.2 (Art7Sec6) Home Rule Incorporated areas, on the other hand, are part of an existing city, town, or village and may have their own local government. These local governments have the power to enact ordinances and resolutions that supersede county laws. They can also levy taxes and impose regulations specific to their area that are not applicable to unincorporated areas.
3.2.3 Unincorporated areas are those that are not part of any city, town, or village and are governed by the county in which they are located. In these areas, the county has authority over administrative matters and can pass legally binding ordinances and resolutions. The county may also provide services to unincorporated residents, such as maintaining roads, providing utilities, and investing in public spaces.
3.2.4 Dependent Agencies are organizations, institutions, or other bodies that are directly funded and overseen by a parent government. They are typically responsible for performing specific services, activities, and functions on behalf of the parent government.
3.2.5 It is important for us to understand if your local government is Home Rule Incorporated or unincorporated, as this will determine the level of autonomy and authority that the government has. Incorporated governments are subject to certain laws and regulations established by state or federal governments. These regulations are in place to ensure fairness and safety for all citizens. On the other hand, unincorporated governments have more freedom and autonomy to create their own policies and regulations. This autonomy can sometimes be beneficial, as policies can be tailored to meet the needs of the local community. However, there is also an increased risk of mismanagement and corruption in an unincorporated government.
“Liberty is not a yacht, she’s a man-o-war and We the People are all crew.”
-SLAG, 17th Special Operation Group
3.3 Federalism, Hierarchy of Government
3.3.1 Primary government refers to the highest level of governing institutions and law-making bodies. Federalism is a system of government in which the same territory is controlled by two levels of government. Generally, an overarching national government is responsible for broader governance of larger territorial areas, while the smaller subdivisions, states, and cities govern the issues of local concern. This type of government has the most power and authority, and is usually a formalized system of laws and regulations enacted by a legislative body.
3.3.2 Secondary government is a system of government which operates in a subordinate or delegated capacity to the primary government. Much like the Supremacy Clause but on the state level. It is made up of lower-level courts and other local or regional governments such as counties and municipalities. The purpose of secondary government is to implement services and laws established by the primary government within their jurisdictions.
3.3.3 Primary and secondary government are typically used to describe the hierarchical structure of governments. The primary government, such as a county or municipal, is at the top of the hierarchy and has the most power. While the secondary government is subordinate to it and implements the laws set by the primary government. This hierarchical system is to ensure that there is accountability in government and that citizens can have recourse when their rights or freedoms are being infringed upon. Generally, primary and secondary hierarchy applies to both general purpose governments and special district governments.
3.3.4 In these cases the supremacy clause concept applies whereas county governments are typically under the supervision of the state government and must adhere to the rules and regulations set forth by the state. However in some instances, county governments may be under the oversight of another government, such as a city or town government, if the county does not have the authority to act independently in certain matters.
3.3.5 Governments in the US are organized into levels depending on what services they provide to the public, General purpose governments normally provide: public safety, education, transportation, housing, sanitation, health, and other services. School governments, and special district governments are responsible for providing services such as athletics, after school programs, libraries and extracurricular activities.
3.3.6 Local governments are typically hierarchical in structure (Primary, Secondary). The Hierarchy can be jurisdiction based or authority based, and in some cases both combined. The type of local government used depends on the type of services needed to serve the public. Generally, that need is based on population size, density, and other factors.
3.4 Local Government Functions and Characteristics
3.4.1 Local Governments. It is important for citizens to learn the roles of and responsibilities of elected officials, appointed administrators and government public services. This starts to shape your local government’s Center of Gravity. The center of gravity is a concept that provides a basis for understanding of power dynamics within any given government operational structure. Details of these roles and responsibilities for your elected and appointed positions and government public services can be found in the Charter of your local government.
3.4.2 When you click on this link, you will see a menu of sources. Look under “Other References, Key Internet Sources.” These are organizations that work with many communities. Collectively they have extensively studied the history, current state and future prospects of US local governments, and have identified the chief characteristics of US local government. As a common thread throughout the nation, covers more than 3,000 counties, 19,000 cities, and 16,000 townships. In addition to their own research, these organizations also rely heavily on data and reports from the US Census Bureau.
3.4.3 The chief characteristics of US local government include autonomy, limited jurisdiction, representation, accountability, and revenue sources.
Autonomy refers to local governments having the power to make their own decisions. US local governments are granted a certain degree of autonomy from the federal government in order to accomplish their goals within the framework of the US Constitution.
Limited jurisdiction means that local governments have a more limited scope when it comes to their authority and can often only regulate within their own boundaries.
Representation refers to how local governments represent the interests of their constituents and how they respond to their desires and needs. This is accomplished through the election of local officials and legislative bodies who are accountable to their constituency.
Accountability involves local governments being held responsible for their actions by their citizens, which is important to ensure that the local government is putting its citizens’ needs first.
Revenue sources refer to the various ways in which local governments obtain the money needed to provide services. It can come from taxes, grants, fees, charges, or other sources.
3.4.4 A Local government operational framework comprises a variety of components which are necessary for the efficient and effective functioning of a local government. These components include:
Organizational Structure: This refers to the overall design of the local government and how it is organized and managed. It includes the structures and procedures that direct departments and staff in it and establishes the chain of command between departments and staff.
Fiscal Management: This refers to the management of the local government finances including budgeting, taxation, revenue collection, and expenditure processes. It also includes debt management, banking services, and investment services.
Human Resource Management: This refers to the management of personnel within the local government. It covers recruitment, selection, training, compensation, retention, and dismissal policies.
Legal Services: This refers to the legal services provided by the local government for issues such as legal advice, dispute resolution, contract negotiation, enforcement of laws, and all other legal matters.
Information Systems: This refers to the systems used by the local government for communications, data storage and retrieval, and software applications. It includes hardware, software, networks, and any other technology resources.
Safety and Security: This refers to the policies and services that ensure the safety and security of the public, staff, and property within the local government area. It includes measures such as emergency planning and response, criminal justice services, and law enforcement.
Public Works: This refers to the operations that deliver services such as water supply, sanitation, road maintenance, waste management, and other services necessary for the community.
Section 4 - Forms of Governing Body Systems
4.1 Description of Governing Bodies
4.1.1 A form of government is a management system used within governments to ensure that public resources are managed in an effective and equitable manner. It also serves as a tool for protecting the rights of citizens and maintaining order within a society. There are historically five forms: Council-manager, Mayor-Council, Council-Administrative, Commission Form and Town Meeting Form. Others that may be used are: Council-Administrative form, Representative Town Meeting and Council-Executive form.
4.1.2 Form is a way of organizing or expressing something, while a system is a set of related elements with a common purpose. In the context of the governing body form “mayor-council system”;
The Form of governing body is “representative democracy” where elected people represent a group of people.
The System is the mayor-council structure itself. This involves a mayor and city council members working together to create, implement, and manage all the laws, policies, and procedures necessary to keep a city running smoothly.
Click here: This is an example of a handbook most counties, townships and cities may have available.
4.2 County Forms of Governing Body Systems
4.2.1 County Government is an administrative body that governs and manages a county, which typically encompasses an entire geographical region or area. In counties, the most common form of government is the Commission form, which has a governing body of elected commissioners that oversees the daily operations of the county government. County governments are typically responsible for providing public services such as law enforcement, garbage collection, road maintenance, social services, and infrastructure maintenance.
4.2.2 County governments are also responsible for regulating land use, enforcing zoning laws, collecting taxes, issuing licenses and permits, and administering courts and judicial services. County governments may also provide additional services such as parks and recreational facilities, libraries, public transportation, waste management and water treatment.
4.2.3 Commission form of Government was historically the most common type of county government in the United States, as it is a simple and cost-effective form of governance. In this structure, the governing body is composed of three to five elected commissioners who serve as both legislators and executive officers. The commissioners divide their time between legislative and administrative duties, such as approving budgets and appointing department heads.
4.2.4 The council-manager form of government is a more complex system of county government that has grown in popularity over the past century. This form works with an elected legislature, usually composed of a few council members, who then hire a professional administrator — usually referred to as a county manager — to oversee daily operations. This form allows for professional management without sacrificing political accountability.
4.2.5 The council-executive form of government is similar to the council-manager form, but instead of a county manager, the county is run by an elected executive usually referred to as a county executive. This executive is given full authority to appoint department heads and hire staff, while being held accountable to the county legislature.
4.2.6 County Governing Body Structure Illustrated Example:
4.3 Municipal Forms of Government
4.3.1 Municipal Government is a type of local government that is typically located within a specific geographical area with its own governing body and set of services. Municipalities are able to provide many of the same services as county governments but on a larger scale. They can enforce policies, regulations, and laws on a larger scale in order to better meet the needs of their constituents.
4.3.2 While also working in coordination with county, city, and town governments to ensure that all governing bodies are working together towards the common good. The three most common types of municipal governments are the mayor-council system, the manager-council system, and the commission system.
4.3.3 Mayor-Council Form The mayor-council system is a type of government that combines the roles of executive and legislative authority in one person, the mayor. The mayor holds executive powers and is responsible for activities such as appointing department heads, drafting budgets and policy proposals, and managing the delivery of services. The council typically consists of elected representatives from the community who are responsible for approving the mayor’s proposals and enacting policies.
4.3.4 The manager-council Form is similar to the mayor-council system but instead shifts the executive powers from the mayor to a professionally trained, independent city manager. The council still has the ability to vote on policy proposals while the city manager is responsible for the day-to-day operations of the city, such as overseeing the delivery of services, implementing policy, and working with other governmental and non-governmental entities.
4.3.5 The commission form is a government that is the same form as a county government uses, in which the executive and legislative roles are split among several commissioners, each of whom has responsibility over separate departments. This arrangement allows for more direct citizen involvement as each commissioner is directly elected by the citizens rather than being appointed by another higher-ranking official.
4.3.6 Municipal Government Structure Illustrated Example.
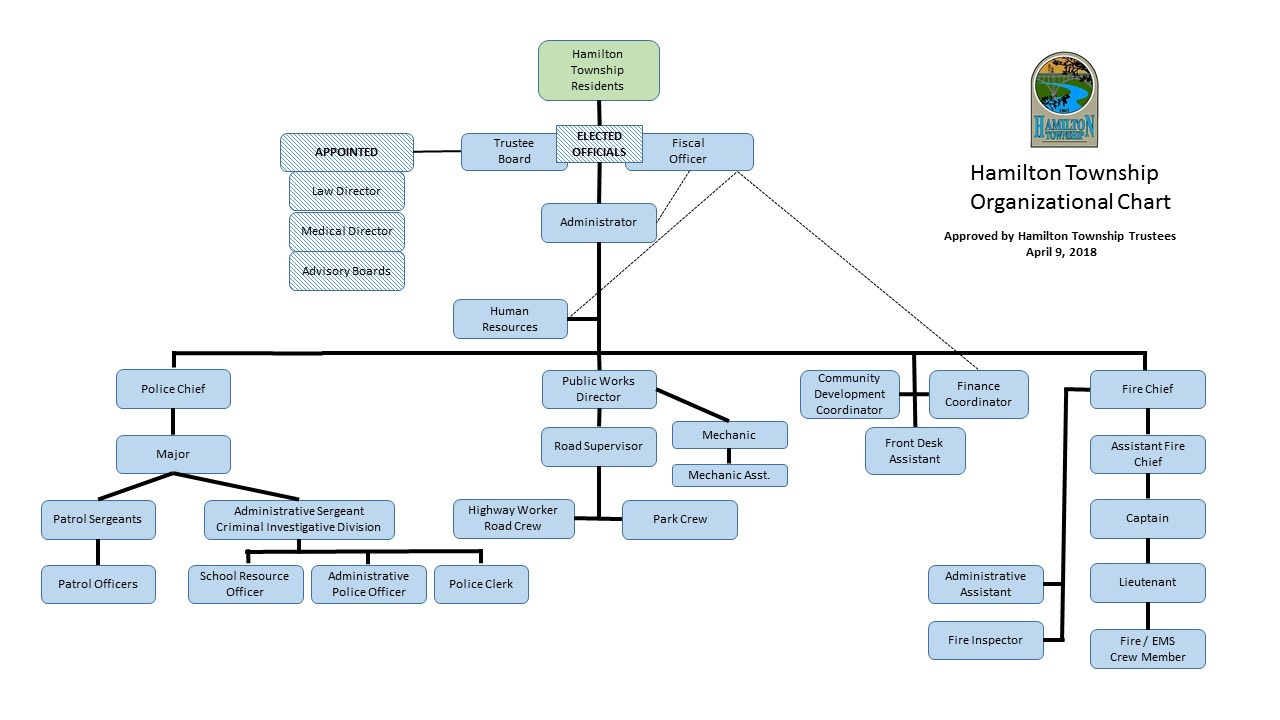
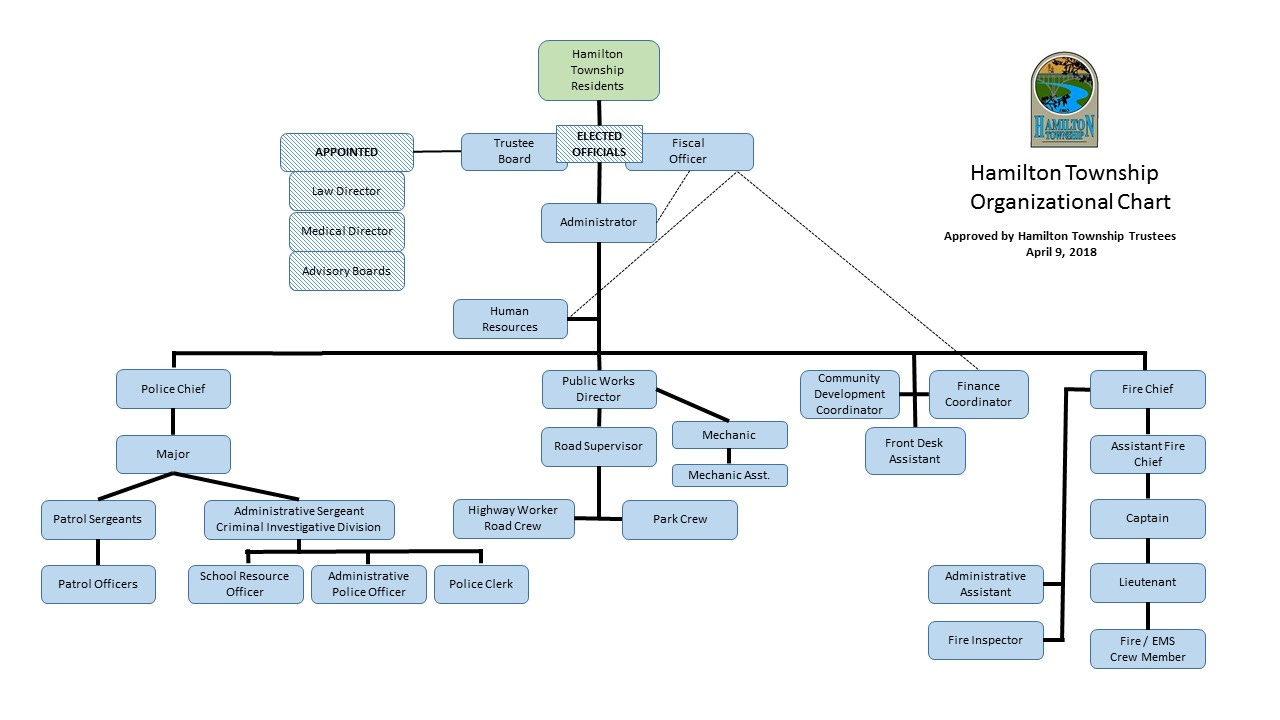
4.4 Township Forms of Government
4.4.1 Township Governments are general purpose governments which typically governs the affairs of a small or medium-sized town. Town governments are responsible for administering public services such as police and fire protection, road maintenance, garbage collection, public transportation, water and sewer services, public health, and other essential services. Town governments also work to establish regulations that ensure the safety of citizens and businesses.
4.4.2 These regulations include zoning laws, building codes, land use laws, business licenses, parking regulations, and other ordinances. Town governments also typically serve as a forum for public discourse, providing opportunities for citizens to engage in the political process by participating in public hearings or serving on local government boards and commissions. The three most common forms of township governments are: the mayor-council form, the commission form, and the council-manager form. These forms of governments are the same ones used in Municipal and County Governments. There are several forms of township governments, each with their own advantages and disadvantages. The three other forms that are used are the council-administrative form, the town meeting form, and the representative town meeting form.
4.4.3 Council-Administrative form In this form, the township is governed by a board of trustees, who are responsible for the day-to-day operations of the township. The advantage of this form of government is that it is less expensive than the other two forms, and it allows the trustees to make decisions without having to go through a lengthy process of approval from the town residents. The disadvantage of this form is that it can be difficult for residents to hold the trustees accountable for their actions, and it can be difficult to get the trustees to listen to the concerns of the residents.
4.4.4 Town Meeting Form of township government is less common than the council-administrative form, but it has some advantages over the other two forms. In this form, the township is governed by a board of directors, who are elected by the town residents. The advantage of this form is that it allows the residents to have a direct say in the decisions that are made about the township, and it makes it easier for the residents to hold the directors accountable for their actions. The disadvantage of this form is that it can be time-consuming and expensive, and it can be difficult to get the directors to listen to the concerns of the residents.
4.4.5 Representative Town Meeting meeting form of township government is the least common of the three forms, but it has some advantages over the other two forms. In this form, the township is governed by a board of commissioners, who are elected by the town residents. The advantage of this form is that it allows the residents to have a direct say in the decisions that are made about the township, and it makes it easier for the residents to hold the commissioners accountable for their actions. The disadvantage of this form is that it can be time-consuming and expensive, and it can be difficult to get the commissioners to listen to the concerns of the residents.
4.4.6 Township Government Structure Illustrated Example.
4.5 School Districts.
4.5.1 The relationship between primary and dependent governments is an important one, as it serves as the foundation for a functional public school system. Primary governments, such as state, county, municipal, or town or township governments, are in charge of providing oversight, guidance, and resources to their dependent public school systems. These dependent public school systems operate in accordance with the policies, mandates, and standards created by the primary government.
4.5.2 Understanding the relationship between primary and dependent governments is essential for promoting the success of public schools. Parents and citizens should be aware and informed about how this relationship affects governance, decision-making processes and grievances. An independent school district is primarily governed by its locally elected board, whereas dependent districts are under the authority of the state government or other governing body. These differences may affect how decisions and grievances are handled and the amount of influence each layer of government has over the school system. Governing body’s can be;
4.5.3 The board of trustees is a governing body that oversees the operation of a charter or dependent/independent school. This body is responsible for setting policies and standards, managing finances, creating the district budget, hiring and evaluating staff, and creating policies that ensure the quality of the school's educational offerings. Board members typically include parents, staff, community members, elected officials, and representatives of the sponsoring organization. The board is also tasked with ensuring the school is aligned with state and federal standards and laws, and making sure it provides a safe educational environment for students.
4.5.4 In addition to the board of trustees, there are other three main types of governance structures for charter or dependent/independent schools:
Self-governance,
Boards of directors
A combination of the two.
4.5.5 Self-governance involves school staff and teachers making decisions about the day-to-day operations of the school. This type of governance is typically found in smaller, independent schools where staff have a significant say in the decision-making process.
4.5.6 Boards of directors generally consist of a mix of appointed and elected members who make decisions on behalf of the school. These boards are usually found in larger, dependent schools and have greater power than self-governing structures.
4.5.7 A combination of the two types of governance typically involves members from both the staff and board of directors working together to make decisions for the school. This can be a beneficial structure as it allows for a balance between the autonomy of the staff and the oversight provided by the board.
4.5.8 Illustrated Structure Example.
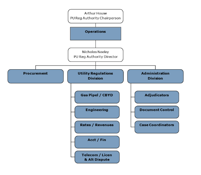
4.6 Special District/Special Purpose.
4.6.1 Special Districts. The same concepts that apply to government agencies also apply to special purpose entities. Special purpose entities are organizations that are created for a specific purpose such as a corporation, trust or partnership. These entities can provide services and be responsible for carrying out tasks independent of the parent government or corporation.
4.6.2 However, special purpose entities ultimately remain dependent on their primary entity as they rely on that entity to provide the resources they need to carry out their designated purpose. As such, understanding the relationship between the primary entity and the special purpose entity is crucial in order to understand its mandated activities and gain greater control over it.
4.6.3 Special purpose entities can be either independent or dependent on their primary entity. When an entity is independent, it carries out its own operations and goals without relying on the parent entity for resources or decisions. A dependent entity, however, relies on its parent entity to provide resources and decisions in order to achieve its objectives. Understanding whether a special purpose entity is independent or dependent is important in determining how much power and influence it has over its activities and how much control the parent entity has over it.
4.6.4 Illustrated Structure Example.
AFTER ACTION REPORT
We covered a lot of things in this part. I hope I made things as clear as possible. You will want to most likely read this part a few more times. Study it, it’s crucial. Every section matters and was intentionally structured for a very good reason.
From the State constitution that outlines how counties, municipals and townships are started, to the charter, statutes, laws, and ordinances that establishes authority. To the primary and secondary hierarchical levels of local government, to the forms of governing bodies. All of that is leading you to a very specific point - “Power Dynamics” or what I’m referring to as:
“The Center of Gravity of Government”
Authority, Jurisdiction, hierarchy and elected positional relationships within a local government’s operational structure is directly related to the power and influence that entity has on many levels.
This will be covered in great detail in part 4. A government’s “Center of Gravity” is the primary source of power and authority that has been granted to a government entity and its governing body, according to its hierarchy within government, its jurisdiction and the authority of the elected positions.
Part three’s content is designed to build up your knowledge so that you understand and identify that government’s “Center of Gravity”. I have named this after a military term that helps soldiers and warriors understand enemy strengths and weaknesses.
This enabled us to take advantage of weaknesses at very specific times. “The Center of Gravity of Government” affects everything in government and politics. When you can identify with accuracy the exact power and influence it has and how it’s leveraged significantly increases our power as a citizen in our great republic.
These are very important concepts you all need to learn. I believe that this knowledge will change the way you see yourself participate in local government processes.
INTELLIGENCE MISSION
Operation: Don’t Tread on ME
Your mission now is to identify details of your local government. The links below have access to every State and Local government in the country. The goal is to answer the questions below with as much detail you can find. Using those links below, and to help answer the questions, you want to find the following:
Find your State constitution. Once you do that, (Example)
Identify how your state breaks down local governments. Generally they will be broken down into counties, municipalities and townships. However, that could change from state to state. In your state constitution it will also outline how each government unit in the state should be structured (Form of Government, Example).
Find your county, municipality, city, township or village, whatever it may be. Find its charter. The charter should detail the governing body, the personnel that supposed to be within the governing body and its form. It should also explain its hierarchy of power and authority. (Example)
Once you find that out, you could identify each position by name within your communities. Take notes or write them down or save them in a Word document as links. (Example)
We will build on this list as we progress. Don’t put a lot of pressure on yourselves, this is a learning process. Get as much detail as you can, names, phone numbers, emails, addresses to send correspondence, etc.
Information and Intelligence
1. Identifying the type of local government: Is the local government a city, county, township, or special district?
2. Understanding the structure of the local government:
Research the governing body in your area, including its structure, form, elected positions, laws, jurisdiction, and authorities.
What is the hierarchy of elected officials in the local government and what powers do they possess?
Check with your local government website for more information on your governing body and the services it provides.
3. Investigating the authority of the local government:
What are the limits to the power of the local government and where does this authority come from?
4. Researching representation in the local government: Are there any members of the local government that are elected to represent specific interests or demographics?
5. Examining sources of revenue for the local government:
What are the primary sources of revenue for the local government and how do these funds get allocated?
Become familiar with your local government’s budget and funding sources.
6. Evaluating the performance of the local government:
How does the local government measure success and how does it compare to other similar governments in the area?
Helpful Links
Local Government Contact Info By State
Government of the People: The Role of the Citizen
AMERICAN DECLARATION OF THE RIGHTS AND DUTIES OF MAN
Written By: SpartanAltsobaPatriot, 17th Special Operation Group
GOD BLESS AMERICA!!
GOD BLESS WE THE PEOPLE!!
Special thanks to:
Special Thanks to @Revolution1621 for providing perspective of the content.
17th SOG Team, for your friendship and your shields, Mine shield is yours and your shield is mine!
The Soggy’s, for always being honest and showing how powerful a small community can be!
Andre, As always for his valuable insight to this article and for his true American core values and spirit!
Explore - Free Atlantis - Free Speech - Intelligent
The social network of the future: No ads, no corporate surveillance, ethical design, and decentralization! Own your data with Mastodon!

























Excellently done!
I would love one of you investigative journalists to next look at the federal tax code. This would be aimed at those who can distinguish the difference between Black's Law (commerce/corporate law & what they are unlawfully using on us today) & constitutional (natural) laws & the purposely deceptive language known as Legalese. Hidden in there, the tax code says that federal taxes are only for residents & federal government employees, including politicians, of the foreign territory known & doing business as WASHINGTON, D.C., INC. & the UNITED STATES OF AMERICA, INC. Note the 2 corporations are normally shown as all in caps. Note that the territory of PUERTO RICO, INC., is also known as & doing business as the INTERANAL REVENUE SERVICE, INC.
Then take a deep breath after realizing they have been using the IRS & taxing us unlawfully & unconstitutionally for over 100 years. Property taxes are also unlawful & unconstitutional.
There were 2 ACTS in 1871- The ORGANIC ACT outlining the foreign country & corporation of WASHINGTON, D.C. & the creation of the UNITED STATES OF AMERICA, INC. Few know this. All of the states, counties, cities & towns have also incorporated, which is unlawful & unconstitutional. Somewhere along the way, the only emergency use of incorporating of businesses was quietly removed from the law books. The 13th Amendment was also rewritten from preventing lawyers (noble title) from holding any governmental position & rewritten to free slaves. Except it did not. The Legalese in that one only set the world government's path for slavery of ALL, unknown to us all. A proclamation is NOT LAW. It means nothing, like mandates & the rest of the language they used during the scamdemic.
I am a crappy writer & I tend to get too salty with my personal opinion to share what I learned decades ago. I also have to have someone adept in Legalese to get through that cluster-you-know-what of a language that they use to confuse 99% of normal Human Beings, high IQ or not. You all have a much less cauliflowering of the ears way of writing & bringing important info the younger ones need. Few listen to us older farts, anyway. laughing...
Hey guys,
Before Part 4 comes out, you might want to answer these questions using your States constitutions, Local Charter, Status and Codes. Here are some links,.
This is all states: https://www.law.cornell.edu/states/listing
This one is statutes by topic: https://www.law.cornell.edu/wex/state_statutes
Find your State constitution. Once you do that, (Example)
Identify how your state breaks down local governments. Generally they will be broken down into counties, municipalities and townships. However, that could change from state to state. In your state constitution it will also outline how each government unit in the state should be structured (Form of Government, Example).
Find your county, municipality, city, township or village, whatever it may be. Find its charter. The charter should detail the governing body, the personnel that supposed to be within the governing body and its form. It should also explain its hierarchy of power and authority. (Example)
Once you find that out, you could identify each position by name within your communities. Take notes or write them down or save them in a Word document as links. (Example)
We will build on this list as we progress. Don’t put a lot of pressure on yourselves, this is a learning process. Get as much detail as you can, names, phone numbers, emails, addresses to send correspondence, etc.
Information and Intelligence
1. Identifying the type of local government: Is the local government a city, county, township, or special district?
2. Understanding the structure of the local government:
Research the governing body in your area, including its structure, form, elected positions, laws, jurisdiction, and authorities.
What is the hierarchy of elected officials in the local government and what powers do they possess?
Check with your local government website for more information on your governing body and the services it provides.
3. Investigating the authority of the local government:
What are the limits to the power of the local government and where does this authority come from?
4. Researching representation in the local government: Are there any members of the local government that are elected to represent specific interests or demographics?
5. Examining sources of revenue for the local government:
What are the primary sources of revenue for the local government and how do these funds get allocated?
Become familiar with your local government’s budget and funding sources.
6. Evaluating the performance of the local government:
How does the local government measure success and how does it compare to other similar governments in the area?
Contact me on -
Telegram: https://t.me/seventeenSOG
Truth Social" @SpartanAltsobaPatriot