Unveiling the Veil:
A Critical Examination of Governance and Civic Accountability
Introduction
The magnitude of the story we are about to delve into expands with each passing moment, yet its gravity is such that it cannot—must not—be ignored. This is a pressing matter that calls for collective action; it is incumbent upon us, the people, to rectify it.
I find myself confronted, nearly each day, with the disparaging notion that we are a people too indolent, too uninformed to effect any meaningful change. Does this accusation not stir something within you? It certainly kindles a fire in me—a desire to strive more ardently against the prevailing winds of apathy. Another narrative often whispered in hushed tones is that the fight is over, that we have been irrevocably defeated. I concede that battles have been lost—perhaps a series of them—but let us not mistake battles for the war. The war is far from over. Neither you nor I have been vanquished.
To dismantle a system, one must first comprehend its intricacies. And make no mistake, the system we are about to explore is so profoundly fractured that its continued existence wreaks havoc on human lives on an almost incomprehensible scale. Astonishingly, this system operates within the confines of legality. Yes, you heard me correctly: it is sanctioned by law. We shall probe its structural anatomy, scrutinize the laws that sustain it, and examine impending rules that seek to fortify its grasp.
Hidden within this labyrinth are agencies wielding power far beyond what most can conceive. Yet, let me assure you, their potency pales in comparison to the latent power of the populace. We, the people, simply haven't awakened to our own strength.
The information we are about to share is jarring, but essential. Rest assured, every detail stems from verified sources, including the White House's own website and court cases from the state of Florida.
So, without further ado, let us embark on this revelatory journey.
The Corruption Phenomenon
In the intricate dance of governance, particularly within the framework of the United States, the symbiotic relationship between the government and its citizenry is of paramount significance. When this delicate balance teeters towards a realm where governmental actions remain unchecked by the populace, the seeds of corruption find fertile ground. Much like an insidious cancer, corruption begins to proliferate, subtly at first, then with a malignancy that seeks to infiltrate the very core of the polity.
As this malignancy of corruption burgeons, those embroiled in its nefarious grasp strive to perpetuate and consolidate their hold on power. The methodology employed herein often manifests through the proliferation of governmental agencies, the creation of myriad offices, and the orchestration of numerous control mechanisms. Each new cog in the bureaucratic machinery not only augments the scope of control but also provides conduits for financial malfeasance. It is within this burgeoning bureaucratic edifice that the specter of tyranny stealthily begins to cast its long shadow.
As this scenario unfurls, what emerges is a governmental apparatus that, while formidable in its structural and organizational prowess, risks being commandeered for purposes far removed from the public good. The narrative then meanders to a realm where the executive branch, traditionally envisaged as a linchpin in the governance model, stands on the precipice of morphing into a political criminal syndicate. This metamorphosis, surreptitious yet profound, underscores a potential deviation from the noble tenets of democratic governance towards a path mired in authoritarianism and unbridled power.
The unfolding tale serves as a poignant reminder of the indelible link between vigilance by the citizenry and the preservation of a governance model that remains responsive, transparent, and accountable. It beckons a return to the fundamental ethos of a government of the people, by the people, and for the people, wherein lies the antidote to the malaise of corruption and the looming specter of tyranny. Through the lens of philosophical contemplation, this narrative elucidates not merely a cautionary tale but a clarion call for civic engagement and a steadfast commitment to the principles that undergird the fabric of a just and equitable society.
The End State
The phenomena of crime syndicates and governmental corruption are not merely isolated issues; they are systemic problems that reverberate through every layer of society, affecting everything from individual well-being to national stability. They challenge our philosophical understandings of justice, equality, and the social contract, demanding a reevaluation of the principles upon which societies are built. Let's delve into this topic with a nuanced, philosophical lens, akin to a professorial discourse.
Erosion of Trust
At the core, both crime syndicates and governmental corruption erode public trust in institutions. This is not merely a superficial issue; trust is the bedrock upon which social contracts are built. When that trust is compromised, the very legitimacy of governance comes into question, leading to a cascade of social and political ramifications.
Social Inequality
Both phenomena exacerbate social inequality. Crime syndicates often exploit the most vulnerable populations, perpetuating cycles of poverty and disenfranchisement. Similarly, corruption within government often benefits the wealthy and well-connected at the expense of the general populace, widening the gap between the haves and the have-nots.
Rule of Law
The rule of law is undermined when either of these elements is at play. Crime syndicates operate outside the legal framework, while corruption subverts it from within. The result is a society where laws lose their universal applicability, leading to a breakdown in social cohesion.
Economic Impact
From an economic standpoint, both crime syndicates and corruption act as a tax on society. They divert resources away from productive endeavors, stifle economic development, and create an environment of uncertainty that deters investment.
Moral Decay
On a philosophical level, the existence and tolerance of these phenomena indicate a certain moral decay within society. They raise existential questions about the nature of good and evil, justice and injustice, and the role of individual and collective responsibility in shaping the moral landscape of a community.
Cultural Implications
Over time, the persistence of crime syndicates and governmental corruption can even alter the cultural ethos of a society. They can normalize behaviors and attitudes that are antithetical to the principles of fairness, justice, and communal well-being, thereby shifting the Overton window of what is considered acceptable.
The Veil of Ignorance
If we were to apply John Rawls' concept of the "Veil of Ignorance," where societal roles are unknown in the original position, it becomes clear that neither crime syndicates nor corruption would be chosen as acceptable elements. They inherently create a society that is less just, less equitable, and less conducive to the well-being of its citizens.
I wish to reiterate, with the gravitas the subject demands, that the tendrils of corruption extend into every stratum of our society, but it is our children who bear the brunt of this malevolence. The exploitation of the young within our nation, within our very borders and institutions, is not merely a matter of negligence; it is morally abhorrent. What compounds this tragedy is the collective myopia, whether willful or unconscious, that many among us exhibit. The failure to confront this issue head-on results in a perpetuation of suffering—a suffering that is not abstract but viscerally real.
It behooves us, as a citizenry, to illuminate these dark corners and take decisive action. The locus of change begins at the grassroots level. Engaging with our local governments, effecting change within the spheres we can directly influence, is the first step on the path to rectification. Let us not forget: the children who are victims of this corruption are abducted from our local communities; they are the ones who, whether from domestic or international locales, find themselves imperiled within our own neighborhoods. Ignoring this issue is not an option; addressing it is a moral imperative.
The Crime Syndicate
The success of a crime syndicate often hinges on its organizational structure, which can be analyzed through various lenses, including efficiency, adaptability, and resilience. Here's how an effective structure contributes to the success of a crime syndicate:
Hierarchical Structure
Clear Chain of Command: A well-defined hierarchy ensures that orders are carried out efficiently, reducing the risk of mistakes or insubordination.
Specialization: Different levels or "wings" can specialize in various types of crime, such as drug trafficking, extortion, or money laundering, making the organization more versatile and profitable.
Division of Labor
Expertise: By dividing tasks according to skill sets, syndicates can operate more efficiently. For example, some members may be skilled in logistics, while others excel in violent enforcement.
Redundancy: A division of labor also means that if one member is compromised, others can take over their responsibilities, ensuring the syndicate's ongoing operations.
Financial Management
Revenue Streams: A well-structured syndicate can diversify its income, reducing financial risk.
Money Laundering: Sophisticated financial operations can make it difficult for authorities to trace illegal income.
Risk Mitigation
Compartmentalization: Information is restricted to those who need to know, making it harder for law enforcement to take down the entire organization.
Plausible Deniability: A hierarchical structure often allows higher-ups to distance themselves from the organization's illegal activities, providing a layer of protection.
The Policy Structure
In contemplating the architecture of power within the federal government, one cannot overlook the salience of executive orders emanating from the highest echelons of the Executive Office. Particularly in an administration overseeing more than 430 agencies, these decrees wield considerable influence and merit our focused attention. The trio of Executive Orders 14010, 14011, and 14012, issued by President Biden on February 2, 2021, delineate a nuanced approach to address immigration challenges, underpinned by a humanitarian and integrative ethos, setting the stage for a dialogue between the branches of government and pertinent departments.
Executive Order 14010 aims at creating a comprehensive regional framework to manage migration in North and Central America, and ensure safe and orderly processing of asylum seekers at the United States border. 1, 2. The President's directive towards a review of previous orders, particularly the Title 42 Order from October 2020, underscores a departure from stringent border policies, in quest of a balanced and humane approach. 3.
Executive Order 14011 establishes an Inter-agency Task Force on the Reunification of Families. Chaired by the Secretary of Homeland Security and Vice Chaired by the Secretary of State, this task force manifests an earnest endeavor to redress the human tragedy ensued from family separations at the border. 4, 5, 6. The directive for progress reports every 60 days post-establishment reflects a commitment to transparency and accountability. 7.
Executive Order 14012 seeks to restore faith in the legal immigration systems of the US, emphasizing an inclusive integration effort for new Americans. 8, 9. It resonates with a broader vision of making the naturalization process more accessible and welcoming, portraying a shift towards a more inclusive immigration paradigm. 10.
These Executive Orders collectively orchestrate a multilateral approach involving the President, Congress, and key departments like Homeland Security, State, and Health and Human Services. While the President catalyzes these initiatives through executive orders, Congress plays a cardinal role in legislating and overseeing the implementation of these directives. The Department of Homeland Security emerges as a pivotal player, especially in family reunification and border management, while the Department of State and Health and Human Services also play crucial roles in these concerted efforts to reform the immigration landscape.
This orchestration epitomizes a philosophical endeavor to reconcile the rule of law with the humanitarian imperatives of our times, embedding a dialogue that transcends the rigid dichotomies of policy and explores the nuanced interplay of governance in addressing complex immigration issues.
Division Of Labor
In the fabric of American governance, the delineation and interplay among the President, Congress, and key departments like the Department of Homeland Security (DHS), Department of State (DOS), and Department of Health and Human Services (HHS) are pronounced, especially in the sphere of immigration policy as showcased by recent Executive Orders 14010, 14011, and 14012.
The President: Steering the executive branch, the President acts as the dynamo in policy formulation and implementation. Executive Orders serve as instruments for the President to outline the administrative ethos and strategic framework for immigration policies. The recent Executive Orders signify a collaborative approach to navigate complex immigration issues, embodying a humanistic and integrative spirit.
Congress: The crucible of legislative power, Congress wields the authority to create, amend, and nullify laws concerning immigration, alongside its duty of oversight to ensure executive actions resonate with legislative intent and constitutional bounds. Through hearings, appropriations, and legislations, Congress partakes in a dialogic process with the executive branch and respective departments, molding the broader narrative of immigration policy.
Department of Homeland Security (DHS): Entrusted with the preservation of America’s frontiers and the enforcement of immigration laws, DHS is crucial in actualizing the President’s immigration directives. For example, the Secretary of Homeland Security leads the Interagency Task Force on the Reunification of Families as per Executive Order 14011, signifying its role in humane border management and family reunification.
Department of State (DOS): As America’s foreign policy spearhead, DOS orchestrates diplomatic dialogues impacting immigration. By interfacing with foreign entities and international bodies, DOS influences external factors affecting migration and asylum-seeking processes. In Executive Order 14011, the Secretary of State, as Vice Chair of the Task Force, exemplifies DOS's role in the global aspect of immigration policies.
Department of Health and Human Services (HHS): Though less overtly engaged, HHS is vital in the well-being and assimilation of immigrants, overseeing the health and human services rendered to them, aligning with the larger objectives of humane treatment and inclusive integration as iterated in Executive Order 14012.
This orchestration of roles, reflective of a polyphonic governance model, purports to harmonize the rule of law with the humanistic principles of immigration policy. However, lurking beneath this collaborative facade is the menacing threat of corruption within these pivotal agencies and positions, presenting a perilous potential. The division of labor and hierarchy, although designed to streamline operations, may serve as a veil for malpractices, obfuscating the nefarious deeds of those entrenched in power. The alarming reality is that the President and these agencies can morph into dangerous entities if corrupted, wielding their substantial influence to perpetrate harm rather than uphold justice.
The ostensibly benign bureaucratic compartments could serve as fertile grounds for corruption to thrive, unchecked and unchallenged. Thus, the philosophical endeavor extends beyond fostering a cooperative governance ethos; it necessitates a stringent vigilance and unwavering transparency to safeguard the integrity of governance. The narrative of immigration policy, laden with complexities, requires a vigilant populace and an accountable administration to navigate the delicate balance between administrative pragmatism and moral imperative. In the unfolding discourse of immigration, the pernicious grasp of corruption threatens to undermine the constitutional republican fabric, making the quest for integrity and accountability not merely philosophical but a pressing exigency.
Financial Management
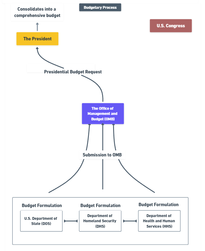
The process of budget allocation for federal agencies like the Department of State, Department of Homeland Security, and Health and Human Services, carries inherent vulnerabilities to corruption at various stages. Here is an overview of the process with an eye on potential corrupt practices:
Budget Formulation:
The Department of State, DHS, and HHS initially draft their budget requests based on operational needs and strategic goals. There's potential here for corrupt influences to skew these proposals, whether through overestimation of needs or by catering to particular interest groups.
Submission to OMB:
The proposals are sent to the Office of Management and Budget (OMB) for review. Corruption might manifest in undue influence or lobbying efforts aimed at swaying the OMB's assessment in favor of certain budget allocations.
Presidential Budget Request:
The President, through the OMB, consolidates these requests into a comprehensive budget which is then sent to Congress. The potential for corruption lies in the possibility of political considerations unduly shaping the budget, at the expense of objective operational needs.
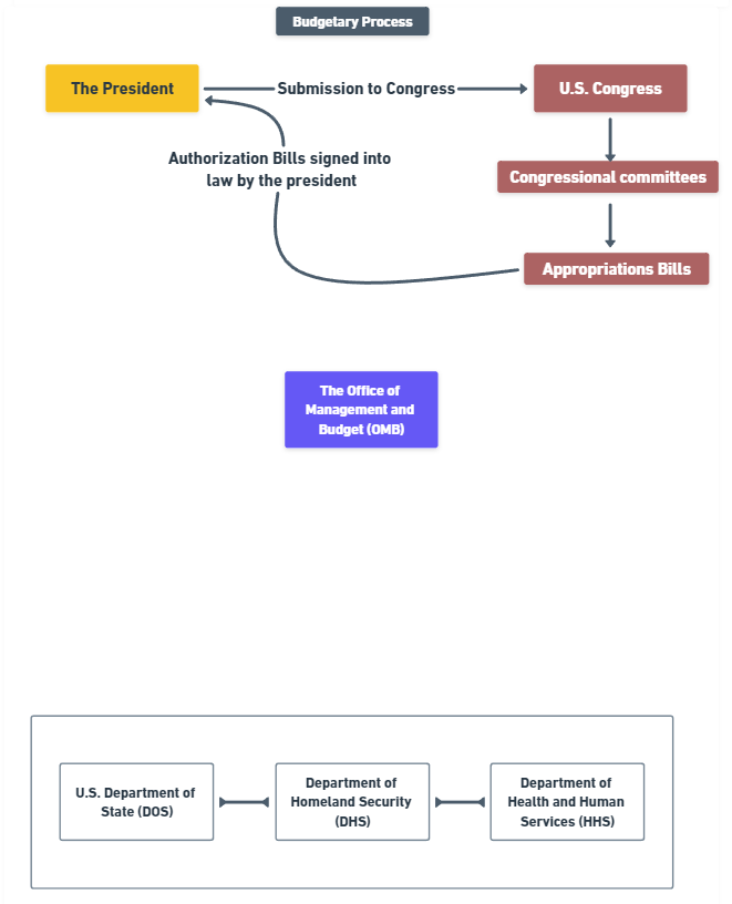
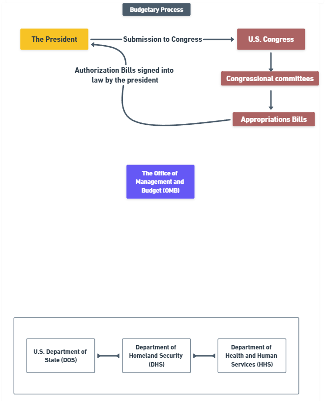
Congressional Examination:
The budget proposal undergoes scrutiny by various Congressional committees. There's a risk here of partisan politics or lobbying by special interest groups to steer allocations according to their interests rather than objective assessments of agency needs.
Allocation and Execution:
With the Appropriation and Authorization Bills signed into law by the President, the Department of the Treasury steps in to manage the disbursement of funds to the respective agencies. Here, corrupt practices could potentially manifest in the form of embezzlement or misdirection of funds if there are lapses in the financial control mechanisms.
Quarterly Disbursement:
Funds are typically disbursed quarterly to maintain a steady flow of resources and allow for structured monitoring. However, the disbursement phase could be susceptible to corrupt practices, where fraudulent reporting or misrepresentation could misdirect funds or mask misappropriations.
Budget Execution:
Upon receipt of the funds, agencies proceed with executing their budgets. This phase is ripe for corruption if there's inadequate oversight, leading to possibilities like fraudulent contracting, over-payment for services, or funds being siphoned off for unauthorized purposes.
Performance Monitoring:
The Office of Management and Budget (OMB) oversees the financial management across federal agencies to ensure adherence to budgetary guidelines. However, corrupt individuals could potentially manipulate performance data or create false reporting to hide mismanagement or misappropriation of funds.
Adjustments and Reallocation:
Based on performance feedback, adjustments and reallocation's may occur. Here too, corrupt influences could steer reallocation's towards particular interests rather than objective operational needs.
Accountability and Oversight:
Throughout this process, various internal and external audits, Congressional oversight, and other institutional checks are in place to deter and detect malfeasance. Yet, corrupt individuals could exploit loopholes, or collusion among officials could undermine these oversight mechanisms, allowing corrupt practices to go undetected or unaddressed.
The intricately structured budgetary process, while designed to uphold transparency and accountability, carries inherent vulnerabilities to corruption at various junctures. It underscores the ceaseless necessity for rigorous oversight, ethical governance, and an informed and vigilant citizenry to safeguard the public coffers from the corrosive touch of corruption.
Risk Management
In the U.S. refugee resettlement process, multiple agencies and organizations work in a coordinated manner, each with specific roles and funding streams. Initially, a refugee crossing the border encounters U.S. Customs and Border Protection (CBP), which uses its operational budget for screenings. If deemed potentially eligible for refugee status, the individual is referred to the U.S. Refugee Admissions Program (USRAP), overseen by the Department of State's Bureau of Population, Refugees, and Migration (PRM). PRM allocates "per capita" grants to national NGOs like the United States Conference of Catholic Bishops (USCCB).
The USCCB then distributes these funds to local affiliates like Catholic Charities based on the number of refugees they will serve and the services they will provide. These local affiliates use the funding for immediate resettlement services such as housing, food, and orientation. After this phase, the case is transferred to the Office of Refugee Resettlement (ORR) under the Department of Health and Human Services (HHS). ORR provides additional funding for longer-term services like job training and language classes, which also flow through the USCCB to local affiliates.
For unaccompanied minors, a 3 billion dollar separate funding stream exists under the Unaccompanied Alien Children (UAC) program, also overseen by ORR. All entities involved are required to submit regular financial and programmatic reports for accountability. The system is designed with multiple layers of oversight to ensure both immediate and long-term support for refugees.
Initial Entry and Identification:
Border Entry: A refugee crosses the border and presents themselves to U.S. Customs and Border Protection (CBP) officers. No specific funding is allocated to the refugee at this point; rather, CBP uses its own operational budget for initial screenings.
Role of DOS:
Referral to DOS: If the individual is deemed potentially eligible for refugee status, they may be referred to the U.S. Refugee Admissions Program (USRAP), overseen by the DOS's Bureau of Population, Refugees, and Migration (PRM).
Funding from DOS to USCCB: PRM allocates funding to national NGOs like the USCCB through grants or cooperative agreements. This is often a "per capita" grant, meaning the amount is tied to the number of refugees the organization agrees to resettle.
Role of USCCB and Catholic Charities:
Allocation to Local Affiliates: USCCB then distributes these funds to its local affiliates like Catholic Charities. The allocation is usually based on the number of refugees each local affiliate will handle and the specific services they will provide.
Initial Resettlement Services: Local affiliates use this funding for immediate services such as temporary housing, food, and orientation. These services are often funded through the initial grant from PRM.
Role of HHS and ORR:
Transfer to ORR: After the initial resettlement phase, the refugee's case is transferred to the Office of Refugee Resettlement (ORR), which is part of the Department of Health and Human Services (HHS).
Funding from ORR to USCCB: ORR provides additional funding to national NGOs like the USCCB for longer-term services. This funding is often separate from the initial PRM grant and is meant for services like job training, English language classes, and healthcare.
Distribution to Local Affiliates: Similar to the PRM funding, ORR funding is also distributed by the USCCB to its local affiliates based on specific program needs and the number of refugees served.
Role of UAC Program:
Unaccompanied Minors: If the refugee is an unaccompanied minor, they may be placed in the Unaccompanied Alien Children (UAC) program, also overseen by ORR.
Specialized Funding for UAC: The UAC program has its own separate funding stream, which can also flow through organizations like the USCCB and eventually to specialized service providers.
Accountability and Reporting:
Monitoring and Reporting: All involved entities are required to submit regular financial and programmatic reports to their respective federal agencies to account for how the funds have been used.
By breaking down the funding streams, it becomes clear that the process is highly structured, with multiple layers of financial oversight and accountability. Each federal agency and NGO has a specific role to play, and the funding is allocated accordingly to ensure both immediate and long-term support for refugees.
This is how its supposed to be, But what if these programs were plagued with corruption? How would that look?
This scenario aims to explore what a corrupt system involving money laundering and other crimes might look like within the context of refugee resettlement, involving entities like the U.S. Department of State (DOS), Department of Health and Human Services (HHS), Office of Refugee Resettlement (ORR), Unaccompanied Alien Children (UAC) program, and NGOs like the United States Conference of Catholic Bishops (USCCB) and its local affiliates like Catholic Charities.
Potential Corruption and Money Laundering:
Layering Through NGOs: The structure of having a national NGO like the USCCB and local affiliates like Catholic Charities could serve as a layering mechanism in a money laundering operation. Funds could be moved from the USCCB to local affiliates and then to various "shell" organizations, making it difficult to trace the original source of the funds.
Inflated Costs and Phantom Services: Both the USCCB and local affiliates might inflate the costs of services provided to refugees, creating a financial "buffer" that can be siphoned off. Phantom services that were never actually provided could be invoiced and paid for, with the money then being funneled into illicit activities.
Kickbacks and Bribes: Officials within ORR, DHS, and DOS might receive kickbacks for turning a blind eye to discrepancies in financial reporting or for expediting the release of additional funds to the NGOs involved.
Exploitation of UAC Program: The separate funding stream for the UAC program could be particularly vulnerable. Funds intended for the care of unaccompanied minors could be diverted for other illicit activities, given that this population is less likely to raise concerns or complaints.
Falsified Reporting and Documentation: To cover their tracks, involved parties might engage in extensive falsification of financial records, service delivery reports, and audits. This would create a veneer of legitimacy and compliance with federal regulations.
Political and Judicial Collusion: High-ranking officials within the government and even members of the judiciary might be involved, either directly or indirectly, to quash any investigations or to dismiss any legal actions that come too close to exposing the operation.
International Connections: Given the international nature of refugee movements, there could also be cross-border money laundering activities, involving foreign governments or criminal organizations.
As we are not making any claims, While we have discussed this scenario as purely hypothetical, one must ponder: is it truly so? Do these entities serve as a risk management system for elites engaged in nefarious activities? These are the questions we ought to be asking ourselves, and indeed, these are the questions we should be posing to these agencies. What I am about to reveal will not only astonish you but also deeply disturb you. I make no attempt to soften the impact. The following information emanates from grand jury hearings conducted in Florida this year. Upon encountering this material, I was assailed by a maelstrom of emotions—rage, humiliation, and embarrassment.
Why? Because what you are about to hear reveals a disconcerting reality: vast sums of money are being expended, and yet, atrocities continue to occur. This is a situation that demands immediate cessation. While our focus here is on unaccompanied alien children—who, though not American, are still children deserving of care within our borders—the horrors you are about to discover should never befall any human being, anywhere. Yet, they are happening.
The Crimes That Cannot be Hidden
The following are actual excerpts taken from third and fourth Presentments of THE SUPREME COURT OF FLORIDA CASE NO: SC22-796.
Quote, “We, the members of the Twenty-First Statewide Grand Jury, have been asked to investigate the impact of illegal immigration on the State of Florida. A critical component of this issue is the smuggling of both unaccompanied illegal alien minors and adults into and within the State of Florida by those conspiring with transnational criminal organizations (TCOs).
During our first session, we heard testimony from witnesses such as Bill Gladson, State Attorney for the Fifth Judicial Circuit of Florida, Polk County Sheriff Grady Judd, and Brevard County Sheriff Wayne Ivey. We also received exhibits about the nature of human smuggling in Florida and how illegal aliens are transported into and within the state. Additionally, we heard testimony about specific instances of human smuggling and the efforts law enforcement agencies have taken to stem the rising tide of human smuggling in our state.” End quote
I quote, “In the time since we last published our findings, we have continued to investigate the many questions in our Supreme Court mandate. We intend to report those findings in the near future.
We have also been monitoring the issue described in our Third Presentment of the maltreatment of Unaccompanied Alien Children (UAC). These children are transported by federal agencies into our state, where many are effectively abandoned. We have received updates regarding investigations undertaken by the Florida Department of Law Enforcement (FDLE) at our direction; we have also summoned back witnesses who made certain representations to us regarding remedial steps they intended to take. We have continued to review government reports and media accounts of the plight of UAC including, sadly, one who died while in the custody of the Office of Refugee Resettlement in our state.
Since Office of Refugee Resettlement recently announced a proposed rule to govern itself and solicited public comment about the rule within a short timeframe, we felt the need to address this particular issue on an interim basis.” End quote.
We at 17th SOG has categorized the findings of this grand jury investigation in the following category’s,
Specific Criticisms of ORR
Accountability Mechanisms
Legal Procedures
Child Welfare
Parental Rights
Statistical Data
Case Studies or Testimonies
Financial Aspects
Transparency and Accountability
Lets go through each one,
Specific Criticisms of ORR
Lack of transparency in ORR's actions and policies.
Failure in safeguarding the well-being of children.
Issues related to the reunification of families.
Allegations that ORR is facilitating forced migration, sale, and abuse of foreign children.
ORR operates in a highly clandestine manner.
A 24-year-old male was erroneously vetted as a child by ORR, highlighting significant vetting failures.
Lack of transparency, secrecy, and lack of cooperation with law enforcement agencies and political representatives.
There is no requirement to deny placement with a sponsor if the sponsor or a household member refuses to provide information for a background check.
Case managers use Google Earth or Smarty Streets.com to verify that a sponsor's address is classified as residential, but they do not usually visit the inside of the location.
ORR took custody of over one hundred and twenty two thousand and seven hundred children in Fiscal Year 2021 but conducted only five thousand four hundred and sixty eight home studies, or four point five percent of cases.
A disturbing pattern has emerged where the same sponsor applies to receive multiple UACs.
Instead of enforcing laws, the Department of Homeland Security (DHS) is completing the criminal conspiracy by delivering minors to parents who are in the country illegally.
The DHS is essentially rewarding criminal conduct instead of enforcing current laws.
The illegal activities are helping to fund drug cartels, which are a significant threat to both the United States and Mexico.
Mexican cartels, transnational gangs, human trafficking groups, and other criminal organizations are engaging in a wide range of criminal activities in Texas, including murder, kidnapping, assault, drug trafficking, weapon smuggling, and money laundering.
Accountability Mechanisms:
Concerns about the absence or inadequacy of mechanisms to hold ORR accountable for its actions.
Investigations into questionable financial practices and obstructionist tactics.
ORR's lack of accountability in the face of scrutiny.
Numerous accounts of children being placed in dangerous or exploitative situations.
Case managers have encountered sponsors who are gang-affiliated and who have threatened them.
Startling ratio of UAC to sponsors, raising questions about the ability of these sponsors to provide appropriate care for multiple children.
Lack of oversight and consistency in the system, leading to potential risks and inefficiencies.
Decisions such as separating Salmeron Santos from Y.P.S. were made long before by the individuals involved, and not by U.S. policies.
The DHS policy is essentially comparable to taking illegal drugs or weapons seized from smugglers and delivering them to the criminals who initially solicited their illegal importation/exportation.
The problems in the system have been known for a long time.
Exploitation of children as part of "fake families" or being "recycled" to assist the entry of multiple other individuals.
Schemes involving altered, counterfeit, or fraudulently attained birth certificates that match children to customers in search of a human visa.
Legal Procedures:
How ORR handles legal procedures, including the screening and processing of UACs at the border.
Lack of comprehensive age verification procedures for UACs.
Flawed and hurried identification processes for UACs and their sponsors.
Sponsors themselves being recent arrivals with unknown backgrounds.
Background check requirements weakened for efficiency, potentially compromising child safety.
Verifying sponsors' identity and relationship to the UAC is alarmingly lenient.
Testimony from a former employee involved in transporting minors reveals several concerns.
Nature of interactions between UACs and sponsors has changed, becoming more transactional.
Instances where children are handed over to adults who are not the designated sponsors listed in the paperwork.
The report asserts that decisions such as separating Salmeron Santos from Y.P.S. were made long before by the individuals involved.
The report criticizes the DHS policy.
The report indicates that the problems in the system have been known for a long time.
The report discusses the exploitation of children as part of "fake families" or even being "recycled" to assist the entry of multiple other individuals.
Instances where individuals have been arrested while trying to arrange travel for minors being sent back to their home countries, despite having pending criminal charges in the U.S.
Child Welfare:
Highlighting grim conditions and risks faced by UACs, including health conditions and criminal threats.
Concerns about the conditions in facilities used to house UACs.
Gangs actively involved in the UAC program, posing threats to both external and internal safety.
Inadequate reporting and tracking of incidents related to sexual misconduct.
The failure of the system to provide for the safety and well-being of children in its care.
Lost children and a failure to track their whereabouts.
ORR lost contact with nearly twenty thousand UAC in less than a year, emphasizing the lack of tracking and accountability.
UAC encounter serious trauma during their journey and require mental health treatment.
Immigrant teens working dangerous night shifts in suburban factories to pay debts to smugglers and sponsors.
The report discusses instances where children are effectively "recycled" through the system to help multiple adults gain entry into the U.S.
There are instances where individuals have been arrested while trying to arrange travel for minors.
The report talks about a scheme where a mother agreed to rent out her children to different men.
The report highlights the danger faced by these children once they are in the U.S.
ICE reduced fake family abuse in 2019 by deploying rapid DNA testing.
Parental Rights:
Mention of the rights of parents or guardians in the process of reclaiming their children and any obstacles they might face.
ORR's classification of sponsors includes aunts, uncles, and first cousins as "immediate relatives," raising concerns about the definition.
Inconsistent classification of sponsors and the common understanding of 'immediate relatives.'
Concerns about the classification system for sponsors.
The failure of ORR to place UAC with responsible sponsors places a substantial financial burden on the State of Florida.
The report criticizes ORR and its contractors for failing to ensure the safety of the children.
The document provides an illustrative case where a human trafficker was apprehended trying to smuggle a child into the United States.
Instead of enforcing laws, the Department of Homeland Security (DHS) is completing the criminal conspiracy by delivering minors to parents who are in the country illegally.
The report criticizes ORR for not making DNA testing a central part of placement decisions and vetting of sponsors.
The report accuses federal agencies of not actively coordinating or consulting with the State of Florida regarding UAC resettlement.
The report claims that the State of Florida receives no information on the background, criminal history, immigration status, or sponsors of the UAC brought to Florida.
Legal relationships between parents and children are typically governed by state law.
Statistical Data:
Statistics indicate a significant increase in the number of UACs under ORR's care.
Statistics on the number of UACs handed over to sponsors who are not parents or legal guardians.
Flaws and inconsistencies in sponsor verification processes.
Reduced background checks and weakened safety protocols.
Statistics on the number of lost UAC and the lack of tracking.
A significant issue of lost children, raising concerns about tracking and accountability.
Financial burden on the state due to the failure of ORR to place UAC with responsible sponsors.
Encouraging parents to jeopardize the safety of their children by rewarding illegal conduct.
The report discusses the expansion of Operation Double Helix and Operation Noble Guardian.
ICE significantly reduced fake family abuse in 2019 by deploying rapid DNA testing.
High-ranking Brazilian federal police investigators reported that several thousand Brazilian children entered the U.S. with adults falsely claiming to be their parents.
The report concludes that the federal government has failed to provide the State of Florida with sufficient answers to its requests for information.
Case Studies or Testimonies:
Specific cases and testimonies that showcase the real-world implications of ORR's policies on children and families.
Financial Aspects:
Mention of financial aspects, including funding and grants received by ORR and affiliated organizations.
Funds for human trafficking activities come from citizens, recent arrivals, and even UACs who have aged out of ORR custody.
Nonprofit organizations receive hundreds of millions of dollars directly from ORR, potentially accelerating the flow of children.
Questionable financial practices, self-dealing, and excessive salaries for personal gain among grantee facilities' owners and operators.
Financial burden on the state due to the failure of ORR to place UAC with responsible sponsors.
The document provides an illustrative case where a human trafficker was apprehended trying to smuggle a child into the United States.
Mexican cartels, transnational gangs, human trafficking groups, and other criminal organizations are engaging in a wide range of criminal activities in Texas.
Illegal activities are helping to fund drug cartels, which are a significant threat to both the United States and Mexico.
The report discusses the impact of the surge in unaccompanied alien children (UAC) on the State of Florida.
The report takes issue with ORR's response to new rules enacted by the State of Florida.
The report argues that federal agencies like ORR should not have complete and absolute power over immigration matters.
Transparency and Accountability:
Lack of transparency and accountability in ORR's operations and affiliated organizations.
Delays, obfuscation, and uncooperative behavior in providing information to investigators.
Gag orders on Border Patrol agents and the discouragement of questioning internal processes.
ORR has doubled down on efforts at concealment, sending small groups of UACs on commercial flights.
Smuggling of human beings, including children, into the country is controlled by organized crime, funded from within U.S. borders.
Lack of transparency and cooperation with investigations, including ignoring demands from Florida's Senators and Representatives.












Outstanding piece of work. As usual, it is pretty far into the weeds, but on a topic where that is appropriate.
Wonderfully written and researched! I’m sharing and keeping it for reference! The swamp is very deep and wide and internationally connected! No wonder the corruption is difficult to ascertain as the layering and need-to-know information sharing prevents readily finding the truth. So many are either well paid or compromised to keep the truth hidden. God bless you.🙏