Part 7 - Order from Chaos: The EOD Learning Curve
From Doctrine to Discovery
When I stepped away from the battlefield, I carried with me habits that were too deeply ingrained to set down. The way I studied a street in Ramadi, meticulously noting every detail, every potential threat or hidden pattern, is the same way I now scrutinize complex systems here at home. The tactical precision I once applied to mapping out enemy TTPs (tactics, techniques, and procedures)—understanding their movements, their methods, their vulnerabilities—is now channeled into dissecting government contracts and tracing NGO funding pipelines. The doctrine I lived and taught in the Navy — anticipate, predict, render chaos safe — never ceased to be useful. It simply found a new battlefield.
At first, the transition was disorienting. I didn’t fully know what I was stepping into, only that something was profoundly wrong. Every single day in America, over two thousand children are reported missing. Foster care, a system meant to protect, too often became the environment they ran away from, or worse, disappeared from entirely. My first questions were raw and simple: Where are the failures? Who profits from them? And most painfully, why are so many children disappearing in a nation with so many resources, so many laws, and so many agencies ostensibly dedicated to their protection?
Those questions grew into a mission. Just as in Iraq, where the bomb-maker’s destructive patterns revealed themselves through repetition, here the system’s flaws revealed themselves through budgets, reports, and contracts. The adversary wasn’t a single man with a wire in his hand — it was bureaucracy, misplaced incentives, and organizations that thrived in disorder, often at the expense of the most vulnerable. This wasn't just a failure of policy; it was a fundamental breakdown of accountability.
This was the genesis of Project Milk Carton, which I launched with Jeremiah Bullfrog. Together, along with UncleManny and Cliff, we built an organization dedicated to exposing the systemic causes of child removal, foster care failures, and missing children. Our aim was not merely to highlight individual tragedies but to uncover the underlying mechanisms that allow these issues to persist and even flourish.
Along the way, we partnered with Shepard’s Watch, a boots-on-the-ground group exposing child trafficking, including illicit operations hidden in massage parlors and brothels. Their mission has been to gather evidence, document abuse, and hand it directly to law enforcement. That raw exposure of exploitation strengthened our broader research efforts and grounded them in street-level realities.
Project Milk Carton has never been a solo effort. It has been a collaboration — people bringing different skills to one mission: to uncover the truth and make it accessible to the public. Project Milk Carton has never been a solo effort. It has been a collaboration — people bringing different skills, perspectives, and indefatigable commitment to one mission: to uncover the truth and make it accessible to the public, empowering them to understand and challenge the forces at play.
Corruption 101, The Flawed Child Welfare System
We approached it with the same mindset I carried from combat operations, adapting military intelligence and operational planning principles to the complex civilian landscape:
Map the system: This involved an exhaustive, state-by-state, county-by-county, agency-by-agency analysis. We sought to identify every intake point where a child could enter the system, every choke point where their case could stall or be mismanaged, and every decision node where their fates were ultimately decided. This mapping included not just government agencies but also the sprawling network of private contractors and non-governmental organizations involved in child welfare.
Study the patterns: Beyond individual incidents, we meticulously collected and analyzed data to discern recurring patterns. How often are children removed without proper warrants or due process? What are the statistical likelihoods of children going missing from various types of care, including foster homes, group homes, and residential facilities? Which laws are consistently exploited or misinterpreted to serve purposes other than child protection? Which NGOs and private contractors consistently benefit the most from federal and state funding streams, and what are the outcomes associated with their financial gains?
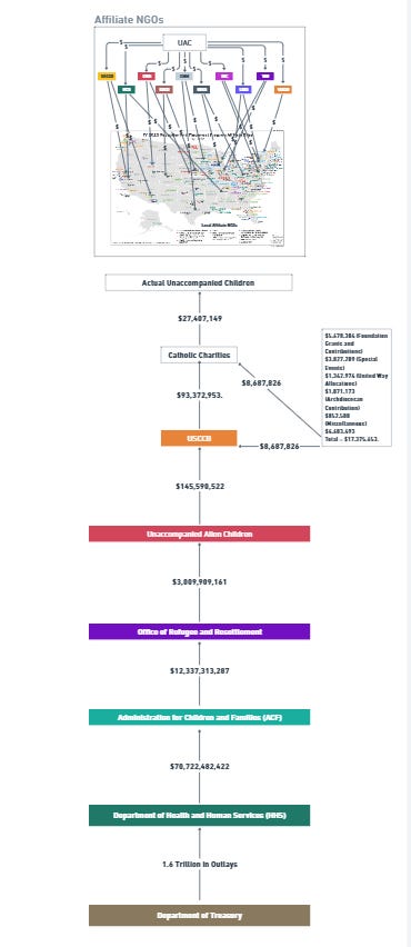
Follow the money: In Ramadi, following a seemingly innocuous wire could lead to a catastrophic IED; here, following funding streams could expose systemic corruption and misdirection of resources. We delved into federal Assistance Listings like 93.676 (Unaccompanied Children) and 93.576 (Refugee & Entrant Assistance), exposing how billions of dollars flow from Washington, through state agencies, and into the coffers of NGOs and private entities, often with shockingly little accountability, oversight, or demonstrable positive impact on children's lives. We traced how these funds are distributed, identifying where they accumulate and where they disappear without a trace.
Build doctrine: In Iraq, doctrine meant establishing clear, repeatable render-safe procedures to neutralize threats. Here, it means giving families and advocates a tactical framework: a way to see the system clearly, anticipate its traps, and prepare themselves before they are forced to engage with it. This doctrine includes practical guidance on navigating legal complexities, understanding bureaucratic hurdles, and identifying critical points for intervention. It’s about arming the vulnerable with knowledge, turning fear into informed strategy.
Our research has focused on several critical areas, each designed to peel back layers of opacity and reveal the true operational landscape of child welfare:
NGO mapping: We have meticulously charted the intricate networks of 501(c) nonprofits, private contractors, and sub-recipients who thrive on child welfare funding, identifying their connections, their sources of revenue, and their operational reach. This often reveals a revolving door between government and these organizations, creating perverse incentives.
Financial tracking: This involves exposing the hidden money trails, creating clear, digestible flow charts of grants, contracts, and subcontracts that illustrate where public funds originate and where they ultimately land, often in places far removed from the direct care of children.
Legal frameworks: We are engaged in a comprehensive analysis of statutes and administrative codes across all 50 states, demonstrating how CPS authority, definitions of neglect, and procedural requirements vary dramatically and often arbitrarily from one jurisdiction to another, creating an inconsistent and often unjust patchwork of regulations.
Case studies: We document family experiences, not as isolated anecdotes but as illustrative case studies that reveal the systemic patterns and predictable outcomes within the child welfare system. While overwhelming to individuals caught in its gears, the process is entirely predictable when viewed as a system with its own logic and incentives.
The core discipline remains the same as Ramadi: study, anticipate, act. The physical manifestations of threat have shifted: trash piles and hidden wires have become dense contracts and labyrinthine budget lines. Convoys and overwatch houses have become obscure statutes and the intimidating halls of family courts. Instead of rendering an improvised explosive device safe, the mission is to render the system transparent, accountable, and ultimately, safe for the children it purports to protect. The stakes are still life and death — only now, it’s about the very fabric of families and the survival of innocent children caught in a sprawling, often indifferent machine.
Leading up to the launch of the Project Milk Carton website, we’ve worked tirelessly to transform abstract research into concrete, actionable tools. These include interactive maps that illustrate jurisdictional nuances and funding flows, comprehensive NGO and contract databases that allow for public scrutiny, legal guides tailored by state to empower families with knowledge, and in-depth investigative reporting that brings critical issues to light. Just like the training lanes at Darwin Wash prepared operators for combat by simulating real-world scenarios, our goal is to give families a safe place to learn, practice, and prepare themselves with vital information before they face the daunting complexities of the system themselves.
The doctrine hasn’t changed: Anticipate. Predict. Render chaos safe. The battlefield has. And this time, it’s not the dusty, war-torn streets of Ramadi — it’s the often-hidden, complex, and deeply flawed American child welfare system. With Project Milk Carton, Jeremiah Bullfrog, Shepard’s Watch, Circles of Protection, and a growing network of dedicated allies, we are committed to exposing hidden dangers, protecting the vulnerable, and tirelessly working to bring order, accountability, and justice to a system often designed to remain chaotic and unaccountable.





What an impressive course of life and great Mission. Thanks for sharing these interesting and rare insights 🙏🏻
BZ