From Local Action to National Impact
The Conservative Pathway
Introduction
Let's adopt a new perspective when examining local and federal governments. These entities are fundamentally structured to serve us—providing essential services, organization, safety, education—and the laws they enact should protect citizens, not the government itself. Embark on a journey with us to explore how we, as citizens, can effectively implement changes, influence decisions, and, where necessary, curtail or dilute the concentration of power. Remember, the authority ultimately resides with us, the people. Reject the notion of powerlessness—this is a narrative our adversaries promote to discourage participation. Dismiss the idea that the system is irreparably broken and that engagement is futile—another myth propagated to undermine our efforts. Refuse to believe there is not enough time to make a difference. This is what our opposition wants us to think.
Thomas Jefferson championed the belief that an educated citizenry is the antidote to tyranny and governmental overreach. Being well-informed is our best defense against corruption. To combat these challenges effectively, we must understand and rethink our approach to power. Join us on this crucial journey.
Citizen Elements of Influence
To effectively engage with local and state governments, it’s essential to understand the dynamics of power and influence that shape decision-making and resource allocation. This understanding is built upon five key elements of influence, each contributing to the governance landscape in unique ways:
Legal Framework Element of Influence
This encompasses the laws, regulations, and policies that define the operations of local governments. Understanding this framework is crucial as it dictates the boundaries and opportunities for governmental actions and decisions.
Elected Position Element of Influence
The roles and powers of elected officials, such as governors and mayors, directly affect how resources are allocated and decisions are made. For example, a governor’s authority to appoint officials or a mayor’s control over city budget allocations illustrates the significant impact of these positions on local governance.
Jurisdiction, Authority, and Hierarchy Element of Influence
This element refers to the geographical and functional domains over which different government bodies operate. The layered structure of authority—from state governments overseeing education policies to city councils managing zoning laws—highlights the complex interdependencies within government.
Political Party Element of Influence
Political parties influence governance by shaping policy agendas and legislative actions at both local and state levels. The dynamics within and between parties play a critical role in the formulation and implementation of policies.
Budgetary Element of Influence
Budgeting is pivotal in governance, linking financial resources to public services such as infrastructure, safety, and education. Understanding how budgets are formed and allocated helps citizens recognize their role in influencing fiscal priorities and ensuring accountability.
Individual Empowerment
Understanding and engaging with each element of governance can empower citizens to effect meaningful changes in their communities. Here’s a detailed breakdown of how to interact with each element, along with an example of how engagement in one area can influence another:
Legal Framework Element of Influence
Engagement Strategy: Stay informed about local and state legislation by subscribing to updates from legislative tracking platforms. Actively participate in public comment periods to voice your opinions on proposed laws or regulations.
Impact Example: By providing feedback during a public comment period for new zoning laws, citizens can influence the Jurisdiction and Authority element. This could lead to modifications in the proposal that better reflect community needs, affecting local development plans.
Elected Positions Element of Influence
Engagement Strategy: Vote in all local elections to have a say in who represents your interests. Attend town hall meetings to directly engage with elected officials, express your concerns, and gain insights into their policy positions and governance styles.
Impact Example: Engaging with elected officials at town hall meetings can inform them of the community’s priorities, potentially influencing their stance in budget allocations, especially in areas like education and public safety, thus impacting the Budgetary Element of Influence.
Jurisdiction, Authority, and Hierarchy Element of Influence
Engagement Strategy: Participate in community planning sessions and attend zoning board meetings to actively influence decisions about local development, land use, and community growth.
Impact Example: Active participation in zoning board decisions can lead to changes in land use policies that align with the community’s preferences, which elected officials can then leverage to advocate for relatyed state or federal funds, thereby connecting to the Budgetary Element.
Political Party Element of Influence
Engagement Strategy: Join local party chapters to contribute to policy discussions and candidate selection processes. Your involvement can help shape the party’s platform and influence which candidates are supported during elections.
Impact Example: Through active participation in a political party, you can push for policies that prioritize sustainable development, which may then influence elected officials (Elected Positions Element) to adopt these priorities into their agendas and legislative efforts.
Budgetary Element of Influence
Engagement Strategy: Attend budget hearings to understand how public funds are being allocated and voice your priorities. Serving on local fiscal committees allows you to have a direct impact on budget decisions, ensuring they meet public needs and accountability standards.
Impact Example: Engagement in budgetary decisions can lead to increased funding for public legal education, enhancing the community’s understanding of the Legal Framework, and encouraging more informed participation in all areas of governance.
Connecting the Elements Through Participation
Each element is interconnected, and engagement in one can significantly influence another. For instance, influencing budgetary decisions can allocate more funds to civic education, increasing public knowledge about legal frameworks and jurisdictions. This heightened awareness can then enhance participation in political party activities or elections, creating a ripple effect that strengthens democratic governance at every level.
By engaging with these elements strategically, citizens not only contribute to their immediate areas of interest but also support a broader network of influence that enhances overall community well-being and governance.
Lines of Influence within Elements of Influence
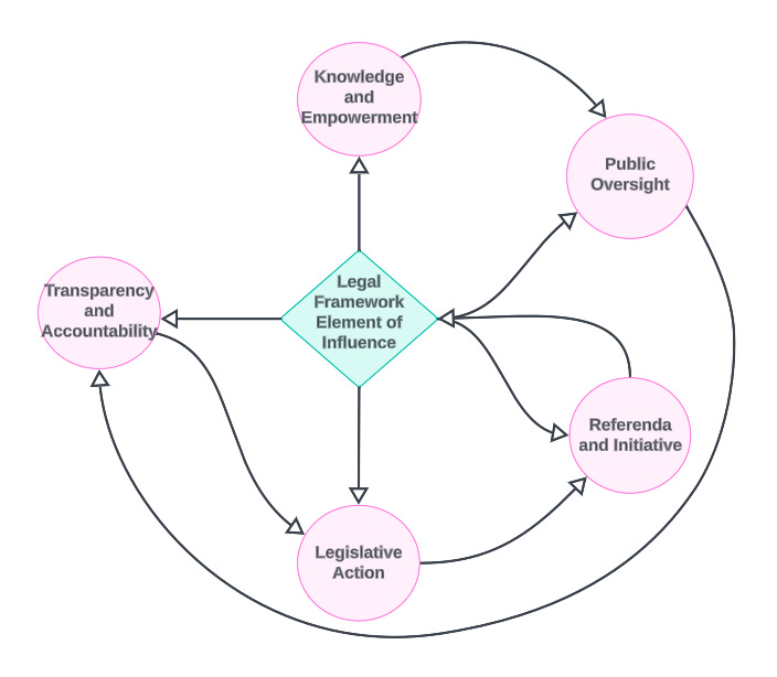
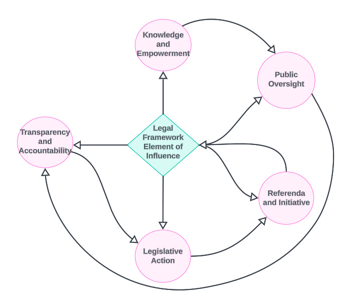
Legal Framework Element of Influence and Its Lines of Influence
The Legal Framework Element of Influence is a crucial aspect of governance, as it encompasses the laws, regulations, and policies that dictate governmental operations. Understanding this framework enables citizens to actively shape their government’s actions through various lines of influence:
Knowledge and Empowerment Line of Influence
Engagement Strategy: Educate yourself about the legal statutes and regulations that govern local and state operations. This knowledge empowers you to identify gaps or inefficiencies and propose well-informed solutions.
Impact Example: A citizen learns about outdated public safety regulations and uses this knowledge to advocate for modernized laws that better address current urban challenges, thus directly influencing legislative updates.
Transparency and Accountability Line of Influence
Engagement Strategy: Participate in monitoring the implementation of laws and the conduct of public officials. This can be achieved by attending open meetings, reviewing public records, and engaging in watchdog activities.
Impact Example: By tracking the expenditure reports of a local agency, citizens can expose discrepancies or mismanagement of funds, prompting investigations or reforms to ensure accountability.
Legislative Action Line of Influence
Engagement Strategy: Collaborate with legislators by supporting or opposing legislative proposals. Engaging in public hearings or direct lobbying can influence the development and modification of laws.
Impact Example: Citizens support a bill promoting renewable energy incentives by providing testimonies during legislative sessions, influencing lawmakers to prioritize sustainable practices in upcoming policies.
Referenda and Initiative Line of Influence
Engagement Strategy: Use legal tools to introduce referenda or initiatives that call for specific changes in government practices, effectively allowing direct democratic participation in governance.
Impact Example: A group of citizens initiates a referendum to amend local zoning laws, leading to more community-driven land use planning.
Public Oversight Line of Influence
Engagement Strategy: Leverage your legal knowledge to oversee government actions, ensuring that officials uphold the law and deliver on their promises.
Impact Example: Residents form an oversight committee to monitor compliance with environmental laws by local factories, ensuring regulations are enforced and community health is protected.
By engaging with the legal framework through these lines of influence, citizens not only hold their government accountable but also proactively contribute to shaping the policies and practices that govern their lives. This strategic engagement ensures that governance is not only observed but actively influenced by those it aims to serve, enhancing the democratic process and fostering a governance culture that truly reflects the will and needs of the people.
Elected Position Element of Influence and Its Line of Influence
Understanding the “Elected Position Element of Influence” provides a critical lens through which to view the impact of individual and collective actions on government officials and their decision-making processes. Here’s a breakdown of how different influences affect elected officials, each described with specific examples and actionable steps for citizen engagement:
Voting Constituencies Line of Influence
Engagement Strategy: Exercise your right to vote and participate actively in electoral processes. Engaging with candidates during campaigns and voting in elections are direct ways to influence officials’ actions.
Impact Example: If a significant portion of the electorate expresses strong support for renewable energy, elected officials may prioritize these policies to align with voter preferences, demonstrating direct accountability to their constituents.
Political Parties Line of Influence
Engagement Strategy: Get involved with political parties by attending meetings, supporting campaigns, or even running for party positions. Your involvement can shape the party’s agenda and influence its candidates and policies.
Impact Example: By influencing a party’s platform to include comprehensive healthcare reform, party members can sway elected officials within the party to champion this cause in legislative sessions.
Interest Groups Line of Influence
Engagement Strategy: Join or support interest groups that align with your values. These groups often lobby, provide expert testimony, and engage in public campaigns that can sway public opinion and legislative decisions.
Impact Example: An environmental advocacy group could impact legislation by providing data and expert opinions that support sustainable urban planning, influencing city council members to adopt greener regulations.
Levels of Government Line of Influence
Engagement Strategy: Participate in intergovernmental forums or public consultations where multiple levels of government interact. This can be a space to advocate for policies that require coordinated efforts across different government tiers.
Impact Example: Local government officials may collaborate with state representatives to secure funding for a major infrastructure project, illustrating how cooperation across levels can enhance resource allocation.
Public Opinion Line of Influence
Engagement Strategy: Use platforms like social media, blogs, or community forums to voice your opinions. Engaging with the media and participating in public discourse can significantly influence public opinion and, subsequently, the actions of elected officials.
Impact Example: A viral social media campaign about public safety concerns can lead to swift governmental action, such as increased funding for police and emergency services, showing the power of public sentiment in shaping policy.
This section emphasizes how actively participating in voting, party politics, interest groups, and public discourse empowers citizens to shape the governance landscape. By understanding and engaging with these lines of influence, individuals can enact significant changes in government priorities and accountability, reinforcing the democratic principle that government is of, by, and for the people.
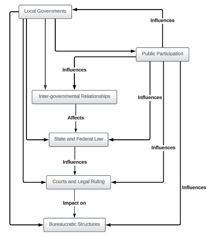
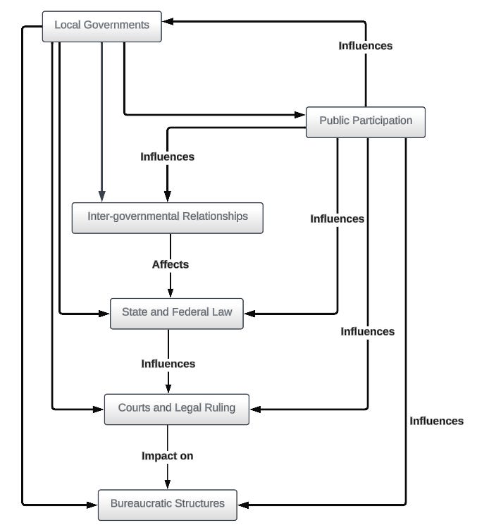
Jurisdiction, Authority, and Hierarchy Element of Influence
The Jurisdiction, Authority, and Hierarchy Element of Influence critically examines how different layers of government interact and how legal frameworks and bureaucratic structures shape the operations of local governments. Here’s a focused look at each line of influence, with real-world examples and suggestions for individual empowerment:
State and Federal Law Line of Influence
Engagement Strategy: Stay informed about state and federal legislation that impacts local governance. Participate in advocacy or public comment sessions when these laws are being debated or revised.
Impact Example: A local government’s ability to implement environmental policies may depend on state-level environmental regulations. By advocating for state laws that favor sustainable practices, local communities can ensure more autonomy in environmental management.
Courts and Legal Ruling Line of Influence
Engagement Strategy: Monitor legal cases that could set precedents affecting local governance. Support legal funds or organizations that represent community interests in court.
Impact Example: When a local government’s zoning decision is challenged in court, the outcome can affect its authority to regulate land use. Citizens who understand and engage with these legal processes can help shape the judicial precedents that govern local decisions.
Inter-governmental Relationship Line of Influence
Engagement Strategy: Engage in regional planning and inter-governmental meetings. Advocate for policies that ensure equitable distribution of resources and responsibilities.
Impact Example: By participating in regional councils, local governments can negotiate better terms for resource sharing and policy coordination, enhancing their ability to serve their constituents effectively.
Bureaucratic Structures and Procedure Line of Influence
Engagement Strategy: Participate in public forums and oversight committees that scrutinize local government operations. Advocate for reforms that simplify and make bureaucratic processes more transparent.
Impact Example: Transparency in budgeting processes can be enhanced by citizen oversight, leading to more accountable and efficient use of public funds.
Public Participation and Engagement Line of Influence
Engagement Strategy: Actively participate in public hearings, surveys, and advisory boards. Such engagement can influence government decisions directly by providing citizen feedback that must be considered in the decision-making process.
Impact Example: Successful citizen-led initiatives, such as public safety measures or community resource allocations, often start from active involvement in public consultations and hearings.
By understanding and engaging with these lines of influence, individuals can play a crucial role in shaping their local government’s authority and operations. Each line of influence provides a specific avenue through which citizens can exert control, ensure accountability, and foster an environment of transparent and responsive governance. This strategic engagement not only enhances local governance but also empowers citizens by making their participation both impactful and meaningful.
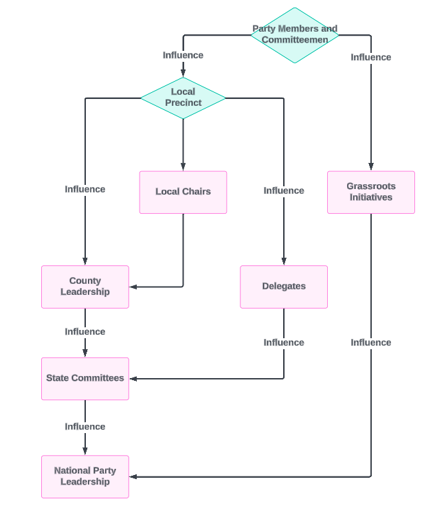
Political Party Element of Influence and Its Lines of Influence
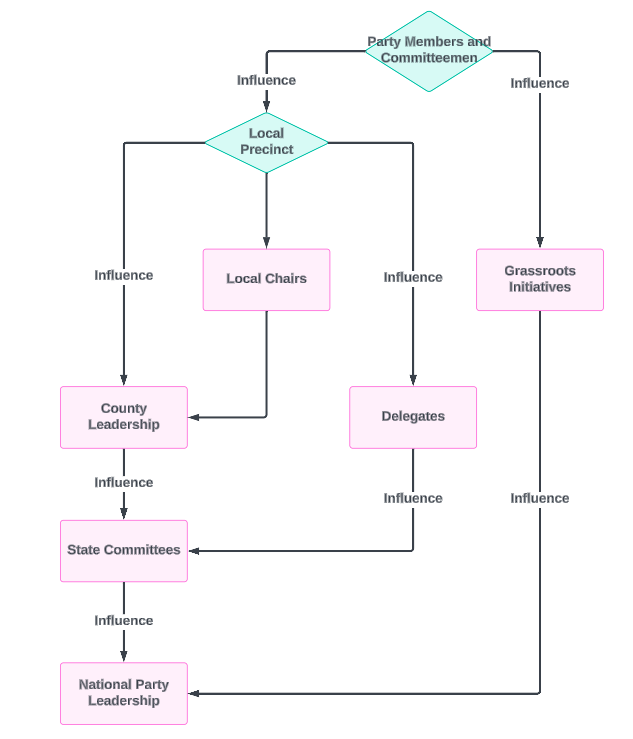
The Political Party Element of Influence crucially shapes governance through more granular, practical mechanisms such as precinct involvement and the roles of committeemen. Understanding these specific elements offers a deeper look at how grassroots activities and internal party roles influence the broader political landscape:
Precinct Organization
Engagement Strategy: Become active in your local precinct to help organize voter outreach and education efforts. This grassroots level of political engagement is foundational for shaping party influence from the ground up.
Impact Example: By organizing a voter registration drive in your precinct, you can significantly increase voter turnout, which can sway local elections and, consequently, the policies that those elected officials pursue.
Committeemen and Party Delegates
Engagement Strategy: Serve as a committeeman or delegate, which involves representing your precinct at party conventions and participating in the selection of candidates and party leadership.
Impact Example: Committeemen can influence party endorsements, which helps determine which candidates are supported by the party’s resources, affecting election outcomes and policy directions.
Campaign Funding and Grassroots Fundraising
Engagement Strategy: Take an active role in campaign fundraising, especially at local events and through small donor solicitation, which is critical for maintaining party operations and supporting candidates.
Impact Example: Effective grassroots fundraising efforts can level the playing field for less-funded candidates, enabling them to compete more effectively and promoting a more diverse array of policy perspectives.
Party Discipline and Loyalty Through Local Leadership
Engagement Strategy: As a local party leader or influencer, work to uphold party discipline through education and advocacy at local meetings, ensuring that party members are aligned and motivated.
Impact Example: Strong discipline within local party ranks can lead to more unified and coherent policy positions, influencing broader legislative actions.
Party Leadership and Structure at the Local Level
Engagement Strategy: Participate in local party leadership elections and strategic planning to influence the party’s direction and priorities directly.
Impact Example: Changes in local party leadership can pivot the party’s regional focus and strategies, potentially influencing national policies by setting precedents or piloting new political initiatives.
Budgetary Element of Influence and Its Lines of Influence
The Budgetary Element of Influence is pivotal in shaping how local governments operate, determining the resources available for public services and infrastructure. Understanding this element and its specific lines of influence enables citizens to engage more effectively with fiscal matters:
Revenue Sources and Allocation
Engagement Strategy: Stay informed about how your local government generates revenue (e.g., taxes, fees, grants) and how these funds are allocated. Attend budget meetings or review budget documents to understand funding priorities.
Impact Example: Active participation in discussions about new local tax proposals can influence whether these taxes are implemented and how the revenue is used, such as funding for public schools or road repairs.
Political and Public Priorities
Engagement Strategy: Engage in public forums and elections to express your priorities. Voting for officials who align with your fiscal priorities can shape budgetary outcomes.
Impact Example: If public health is a community priority, advocating for it during public budget hearings can lead to increased funding for healthcare services and facilities.
Fiscal and Economic Conditions
Engagement Strategy: Participate in economic forums and stay updated on local economic reports. This knowledge can help advocate for responsible budgeting that matches economic conditions.
Impact Example: During economic downturns, citizens can advocate for budget adjustments that prioritize essential services, such as emergency services and social aid, to ensure they remain funded.
Bureaucratic and Administrative Processes
Engagement Strategy: Get involved in advisory boards or committees that monitor budget implementation. This involvement can lead to more transparent and accountable governance.
Impact Example: By participating in a budget review committee, residents can identify inefficiencies and advocate for streamlined processes that save money and improve service delivery.
Intergovernmental Relations
Engagement Strategy: Understand and monitor the dynamics of funding and regulations that come from higher levels of government. Engage in advocacy at state or national levels to influence these funding formulas and mandates.
Impact Example: Lobbying for changes in state funding allocations can result in increased state contributions to local projects, such as infrastructure improvements or educational programs.
By engaging with the budgetary processes and understanding each line of influence, citizens can directly affect how local governments allocate and use their financial resources. This engagement ensures that budgetary decisions reflect the community’s needs and priorities, fostering a governance environment that is both accountable and responsive to its citizens. Engaging in this way not only influences immediate budgetary outcomes but also strengthens local participation and civic responsibility in fiscal governance.
Power Dynamics of the Citizen, Lines of Impact
Understanding the “Power Dynamics of the Citizen” through lines of impact provides a crucial framework for recognizing how local actions can create significant changes at higher levels of government. This segment outlines how citizen engagement at the local level can ripple up to influence state and federal policies:
Local to National Ripple Effect
Local actions, such as voting and community organizing, directly influence local government decisions. These decisions can extend their influence to state and federal levels as local leaders like mayors and council members interact with higher government tiers.
Example: Consider a community mobilizing to elect a mayor who supports affordable housing. Once elected, the mayor implements policies that not only transform the local housing market but also serve as a model for state policy. Advocacy doesn’t stop at the city limits; successful local initiatives can inspire state legislation, influencing broader agendas and potentially setting national benchmarks.
Direct Citizen Impact Through Structured Engagement
Community Campaigns
Strategy: Organize around specific issues such as housing affordability. Use community meetings and social media campaigns to raise awareness and gather support.
Impact: Electing a candidate committed to specific reforms can lead to substantial local changes, prompting state and even national discussions on these topics.
Influencing State and Federal Legislation
Strategy: Leverage the success of local policies to advocate for state-wide adoption. Participate in state hearings or collaborate with state representatives to draft legislation.
Impact: State officials, influenced by proven local successes, might propose similar measures at the state level, affecting broader policy changes.
National Advocacy
Strategy: Use local successes as case studies in national advocacy efforts. Engage with national representatives and participate in federal public consultations.
Impact: Successful local policies can be scaled up to the federal level, influencing national policy and funding priorities.
This approach underscores the power of local actions in shaping higher government levels. It highlights how engaged citizens can not only influence local governance but also extend their impact to state and national arenas. By understanding and utilizing these lines of impact, citizens are equipped to advocate for change effectively, ensuring their voices are heard and their priorities are addressed across all levels of government. This framework not only informs citizens of their potential impact but also provides concrete examples and strategies for engaging in meaningful advocacy. It aims to empower individuals to take active roles in their governance, from local councils to Capitol Hill.
Local Action, National Impact, Turning words to Actions
To effectively align with the theme of "Local Action, National Impact," it is crucial to illustrate how grassroots initiatives can catalyze substantial changes at higher levels of government. This approach underscores the power of conservative values in governance through deliberate and methodical participation. Here’s a strategic framework to achieve this:
Integration and Alignment Overview
Define Elements and Lines of Influence
Each element, such as Political Party Influence, Budgetary Influence, and Legal Framework, should be precisely outlined. Detail their specific lines of influence, including campaign funding, public participation, and policy platforms, emphasizing their foundation in conservative principles like fiscal responsibility, law and order, and individual liberty.
Link Elements to Local Actions
Demonstrate how local engagements—such as voting, attending town hall meetings, and participating in local party activities—directly support and spread conservative values. Illustrate how grassroots fundraising bolsters fiscally conservative candidates, or how involvement in local referenda strengthens legal frameworks that safeguard individual rights and property.
Detail Lines of Impact
Articulate how these local actions, embedded with conservative values, generate wider impacts. Provide specific examples of how local decisions promote conservative policies at state and federal levels, influencing national outcomes.
Highlight Interconnectivity
Map the progression from local actions through lines of influence to lines of impact. This should include illustrating how decisions by locally elected officials, propelled by citizen input, can initiate conservative policy shifts at state and federal levels.
Concrete Examples
From Local Elections to National Policy
Local Action: Citizens elect a conservative mayor who champions fiscal responsibility and robust law enforcement.
Line of Influence: The mayor enacts policies that curtail wasteful spending and enhance public safety, setting a benchmark for other municipalities.
Line of Impact: The success of these policies prompts their adoption at the state level, eventually influencing national legislation geared towards fiscal prudence and improved security.
From Community Advocacy to Federal Funding
Local Action: A community group campaigns for enhanced veteran care facilities.
Line of Influence: Their advocacy boosts local budget allocations for veterans, embodying a commitment to honor and support our servicemen and women.
Line of Impact: The tangible success of these initiatives leads to state and subsequently federal improvements in veterans’ services, mirroring conservative values of respect and care for the military.
This structured approach not only promotes conservative governance but also demonstrates the significant national impact of local actions rooted in principled, conservative values.
This structured presentation not only emphasizes the tangible power of local conservative engagement in shaping broader political landscapes but also encourages active participation in governance. It reinforces the message that local action, rooted in conservative values, indeed creates significant national impact. By clearly linking these components, the narrative becomes more cohesive and impactful, resonating deeply with citizens looking to effectively engage in the political process and champion conservative ideals.
Local Action, National Impact, Practical Application.
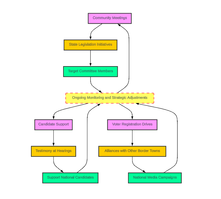
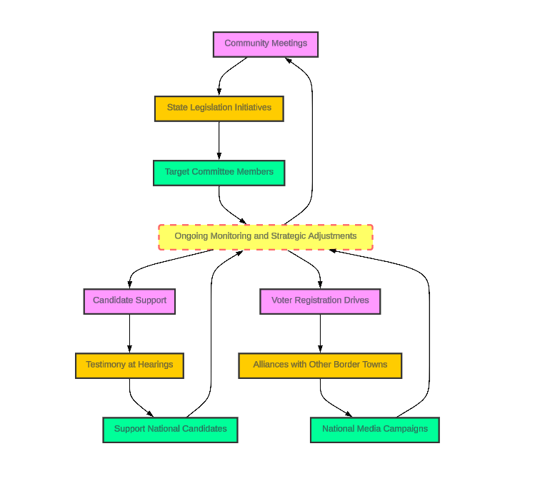
To effect significant change in national immigration policy, residents of Liberty Town, a border community of 8,500 people, have devised a strategic plan aimed at reshaping the national dialogue by targeting and replacing key congressional representatives on critical immigration committees. This "Local Action, National Impact" strategy is a comprehensive, multi-layered no approach designed to leverage local success into national policy reform. Here’s a step-by-step guide on how this plan can be enacted:
Step 1: Establishing a Local Base of Operations
Objective: Build a strong, locally driven foundation to support broader advocacy efforts.
Action 1: Form a local advocacy group focused on border security and immigration reform, creating a unified voice on these critical issues.
Effect: This action consolidates individual concerns into a collective force, providing a structured platform for advocacy and campaign efforts. It also legitimizes the community's concerns, giving them a formal voice and potentially attracting attention from media and higher government levels.
Impact: By presenting a united front, the advocacy group can more effectively negotiate with local and state officials, influence public opinion, and mobilize resources towards targeted political campaigns.
Action 2: Host community meetings to educate residents about the impacts of current immigration policies and to collect community feedback and stories.
Effect: These meetings raise awareness among the local population and foster a sense of community and shared purpose. They also serve as a data-gathering tool, collecting firsthand accounts and feedback that can be used to shape the group’s messaging and strategies.
Impact: Increased awareness leads to higher community engagement and participation in local actions such as protests, voter registration drives, and public forums. This heightened engagement strengthens the group's base of support, crucial for the sustainability of the movement.
Action 3. Highlight local issues using success stories and data to illustrate the adverse effects of open border policies on Liberty Town.
Effect: Utilizing real-life examples and empirical data enhances the credibility of the advocacy group’s claims and makes the abstract issues of national policy more tangible and relatable to the everyday lives of citizens.
Impact: Effective communication of these issues can lead to increased public support for the group’s goals, putting pressure on local officials to take a stand or act on these concerns. It may also attract regional and national media coverage, further amplifying the town’s concerns to a broader audience.
Step 2: Engaging in Local Politics
Objective: Position immigration reform advocates in key local government roles.
Action 1: Identify and support suitable candidates for mayor, city council, and other influential local positions who are committed to stringent border security and comprehensive immigration reform.
Effect: This action aligns local governance with the advocacy group’s goals, ensuring that the people in power are direct proponents of the desired immigration reforms. Having advocates in these roles increases the likelihood of local policies and resources being directed towards these issues.
Impact: As these candidates take office, they can begin to implement policies that reflect the community’s stance on border security and immigration, potentially setting a precedent for other regions and providing a model for successful local governance in these areas.
Action 2: Utilize grassroots fundraising to ensure these candidates have the necessary resources to conduct effective campaigns.
Effect: Grassroots fundraising not only provides financial support for the candidates but also strengthens community involvement and investment in the political process. It helps build a broad base of small donors, which can be indicative of widespread voter support.
Impact: Adequately funded campaigns are better equipped to reach a wider audience, disseminate their message effectively, and mobilize voters. This increases the candidates’ visibility and viability, enhancing their chances of winning elections.
Action 3: Conduct voter registration drives to maximize community participation and turnout at elections, ensuring a strong base of support:
Effect: Voter registration drives are critical in increasing the electorate size, particularly among communities that might otherwise be underrepresented. By ensuring more residents are registered, these drives directly contribute to higher voter turnout.
Impact: Higher turnout at elections generally benefits candidates who have strong grassroots support, reflecting a more engaged and representative community voice. This can decisively influence election outcomes, solidifying support for immigration reform initiatives at the local level.
Step 3: Strengthening State-Level Influence
Objective: Use local government achievements to influence state representatives and legislation.
Action 1: Coordinate with local officials to draft state legislation that aligns with national border security enhancements and stricter immigration controls.
Effect: This collaboration between local officials and advocacy groups ensures that the proposed legislation is grounded in local experiences and needs, making it more relevant and compelling. Drafting legislation with direct input from those affected by current policies can lead to more effective and targeted laws.
Impact: If passed, this legislation can set new standards for immigration control and border security within the state, potentially serving as a model for other states and influencing national policy over time.
Action 2: Organize testimony at state legislative hearings to communicate the local impacts of immigration policies:
Effect: Testimonies from local residents and officials provide firsthand accounts of how immigration policies affect communities at the local level. This personalizes the issues for state legislators, providing them with clear, impactful narratives that underscore the need for reform.
Impact: Effective testimony can sway undecided legislators, generate media coverage, and galvanize public support for the legislation, increasing its chances of success. It also raises the profile of Liberty Town’s advocacy efforts, drawing statewide and possibly national attention to their cause.
Action 3: Form alliances with other border towns to bolster the lobbying effort at the state level, creating a larger coalition of support:
Effect: By forming alliances, Liberty Town can amplify its voice and unify the message across multiple communities that share similar challenges. This collective effort can exert more significant pressure on state officials and demonstrate widespread demand for change.
Impact: A strong, united front of border towns lobbying for immigration reform increases the likelihood of legislative action at the state level. It demonstrates broad-based support for policy changes, making it harder for state legislators to ignore and more likely that they will act to address the concerns of these communities.
Step 4: National Strategy Implementation
Objective: Target and replace members of the national immigration committee to shift the legislative agenda.
Action1: Identify and target committee members who oppose immigration reform and represent swing districts susceptible to influence from a well-organized border security campaign:
Effect: By pinpointing specific national representatives who are vulnerable in their electoral positions and opposed to immigration reform, the strategy can focus resources and campaigning efforts where they are most likely to cause a shift in committee composition.
Impact: Successfully influencing the elections in these districts can lead to a change in the makeup of the national immigration committee. Replacing resistant members with reform advocates can directly alter the legislative agenda and increase the likelihood of passing favorable immigration legislation.
Action 2: Support national candidates who align with Liberty Town’s goals, using local reforms as a blueprint for their campaigns to demonstrate the effectiveness and necessity of change:
Effect: Supporting national candidates who share Liberty Town’s vision for stricter immigration controls provides these candidates with a proven model of successful policies to promote during their campaigns. This strategic alignment helps to standardize the messaging and unify the efforts across different regions.
Impact: As these candidates gain office, they can bring Liberty Town’s successful strategies to a national platform, influencing broader legislative efforts and potentially shifting national policy towards the preferred outcomes of Liberty Town’s advocacy group.
Action 3: Launch national media campaigns to showcase Liberty Town’s approach as a model for national policy, aiming to sway public opinion and garner broader support:
Effect: Utilizing media campaigns to highlight the success of Liberty Town’s immigration policies serves to inform and persuade a national audience of the efficacy and benefits of adopting similar measures widely. This approach helps to frame the local success story as a scalable solution that could address national issues.
Impact: Effective media campaigns can shift public opinion, which in turn puts pressure on other national representatives to support or initiate immigration reform legislation. Broad public support can lead to a conducive environment for legislative change, making it more difficult for opponents to resist without risking their political standing.
Step 5: Sustained Advocacy and Monitoring
Objective: Maintain momentum and adapt strategies as needed to ensure long-term impact.
Action 1: Establish a watchdog group to monitor the actions and voting records of national representatives on immigration issues, ensuring accountability:
Effect: This group acts as a continuous oversight mechanism to track and report on the performance and alignment of national representatives with the stated goals and needs of immigration reform advocates. This visibility holds elected officials accountable to their campaign promises and constituent expectations.
Impact: Regularly publishing these findings can influence public opinion and representative behavior, maintaining pressure on legislators to support necessary immigration reforms or risk exposure for non-compliance with their electorate’s demands. This ongoing scrutiny can deter policy backsliding and promote sustained legislative advocacy for immigration issues.
Action 2: Continue community engagement through town halls, social media, and public forums to keep immigration reform at the forefront of public discourse:
Effect: Keeping the conversation alive and engaging with the community ensures that immigration remains a priority issue for both the public and legislators. It helps educate new supporters, galvanize existing advocates, and generate fresh content for media and advocacy campaigns.
Impact: Sustained engagement helps to build and renew a grassroots base that can be mobilized for future actions, such as protests, lobbying efforts, or support for legislative changes. This continuous presence in public discourse reinforces the importance of immigration issues, potentially attracting national attention and influencing broader policy debates.
Action 3: Adjust strategies based on political developments to remain effective and responsive to the changing political landscape:
Effect: By remaining adaptable, the advocacy efforts can swiftly respond to new challenges or opportunities as they arise in the political arena. This might involve shifting focus between legislative, executive, and judicial avenues depending on where the most effective interventions can be made.
Impact: This flexibility allows the advocacy group to maximize its impact by leveraging favorable political climates or mitigating risks associated with unfavorable changes. Effective adjustment to strategies ensures that the movement remains relevant and potent, capable of achieving long-term goals despite the dynamic nature of politics.












That all is what used to work, when we had a repubic, but are declared daily by most ...to be a democracy. So only those present and with the power rule, and deternine the Agendas.