Beyond 5GW
Empowering Citizens to Recognize and Defend Against Information Manipulation
INTRODUCTION: NAVIGATING THE BATTLEFIELD OF INFORMATION IN THE AGE OF 5G WARFARE
In an era where information flows at an unprecedented pace, the landscape of communication, politics, and society has transformed into a complex battlefield. The advent of 5G technology has not only revolutionized our connectivity but has also ushered in a new form of warfare—one that transcends traditional boundaries and infiltrates the very fabric of our daily lives.
5G warfare is not fought with tanks and missiles but with data, images, and narratives. It's a conflict where truth and falsehood blur, where psychological operations (PSYOPs) employ sophisticated tactics to manipulate emotions, perceptions, and decisions. From deepfake videos to orchestrated social media campaigns, the weapons of this warfare are as innovative as they are insidious.
For the average citizen, this new battleground may seem overwhelming and incomprehensible. Yet, it is precisely within this complexity that our responsibility and power lie. As the targets and participants in this information warfare, we must equip ourselves with the tools and understanding to navigate this intricate terrain.
This exploration delves into the various levels of awareness that every citizen must cultivate to recognize, analyze, and defend against the manipulative tactics of 5G warfare. From proactive and technical awareness to situational, predictive, and instinctive awareness, we will unravel how these distinct, yet interconnected facets converge to shape our responses to the ever-evolving threats of misinformation, disinformation, and propaganda.
Through real-world examples and practical insights, we will illuminate how each one of us can become a discerning and resilient actor in this new age of warfare. We will uncover the strategies to defend our minds and society against the subtle and overt attempts to sway our beliefs, emotions, and actions.
The journey ahead is not merely an academic exercise; it's a call to action, a rallying cry for all citizens to rise to the challenge of 5G warfare. It's an invitation to engage with our world with a renewed sense of vigilance, critical thinking, and ethical responsibility.
In the following sections, we will dissect the anatomy of psychological operations, uncover the defenses at our disposal, and empower ourselves to stand firm in the face of manipulation. The battle for truth, integrity, and autonomy is upon us, and the time to arm ourselves with knowledge and awareness is now.
THE FOUNDATION OF AWARENESS: INFORMATION AS THE CORNERSTONE IN THE AGE OF 5G WARFARE
Information is the cornerstone of awareness, especially in an era marked by the complexities of 5G warfare. It's not merely a matter of collecting data or absorbing facts; it's about understanding the underlying truths and recognizing the patterns that form the basis of awareness. Just as a builder lays the foundation of a structure with precision and care, citizens must gather and analyze information with discernment. This process forms the bedrock upon which awareness is constructed, enabling individuals to navigate the intricate landscape of misinformation, disinformation, and propaganda.
The relationship between information and awareness is symbiotic. Information feeds awareness, providing the raw materials needed to build understanding, while awareness shapes the way information is perceived and utilized. It's a dynamic interplay that requires continuous engagement, critical thinking, and a commitment to seeking authenticity. In a world where information can be weaponized, the ability to discern truth from falsehood becomes paramount. It's about equipping oneself with the knowledge and skills to recognize manipulation and deception, thereby strengthening the foundation of awareness.
The convergence of information into awareness is not a passive process; it's an active endeavor that demands vigilance, resilience, and wisdom. It's about recognizing that information is not just something to be consumed but something to be understood, questioned, and analyzed. By acknowledging the vital role of information in building awareness, citizens empower themselves to stand firm in the face of 5G warfare. It's a call to action, a pathway to resilience, and a beacon of hope in the complex battlefield of information. The journey begins with information, and from there, the levels of awareness are constructed, forming a robust defense against the psychological operations of our time.
For those new to this realm, the concept of awareness may seem abstract or elusive. Yet, it is information that transforms awareness from a vague notion into a tangible skill. Here's how:
Information Gathering: The journey begins with the deliberate collection of information from diverse, credible, and transparent sources. This is not a passive act but an engaged pursuit of knowledge, akin to a detective piecing together clues. It requires discernment in choosing sources, recognizing biases, and understanding the broader context.
Information Analysis: Once gathered, information must be critically analyzed. This involves evaluating its authenticity, relevance, and intent. It's about understanding not just the 'what' but the 'why' and 'how' of information. It requires a willingness to question, probe, and seek deeper understanding.
Information Application: Information, once understood, becomes the fuel for awareness. It informs our perceptions, guides our decisions, and shapes our responses. It enables us to recognize patterns, anticipate threats, and respond proactively. It's the bridge that connects knowledge to action.
Information Ethics: The process of information gathering is also bound by ethical considerations. It requires a commitment to truth, integrity, and respect for diverse perspectives. It's about recognizing our responsibility as both consumers and disseminators of information.
In essence, information is the cornerstone of awareness. It's the foundation upon which the levels of awareness are built. It's the tool that empowers citizens to discern truth from falsehood, recognize manipulation, and engage responsibly in the complex world of 5G warfare.
As we delve into the levels of awareness that follow, remember that information is not just a starting point; it's a continuous process, a dynamic interplay that shapes our understanding, decisions, and actions. It's the compass that guides us through the chaos, the lens through which we see the world, and the shield that defends us against manipulation.
LEVELS OF AWARENESS FOR NAVIGATING PROPAGANDA AND MANIPULATED INFORMATION IN THE AGE OF 5G WARFARE.
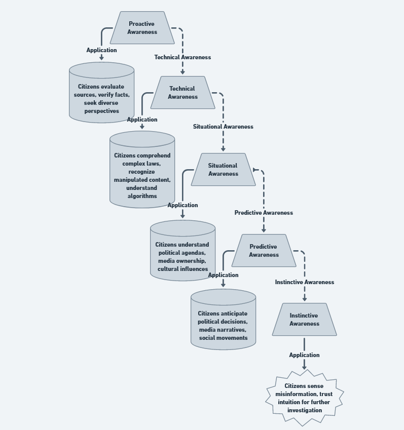
In a world filled with information chaos, propaganda, and manipulation, the five levels of awareness that I developed through my experiences in combat as a bomb technician can be applied to everyday citizens. These levels are:
Situational Awareness: Understanding the broader context, recognizing underlying motives, and discerning the power dynamics that influence information. This is the foundational level where individuals learn to see the bigger picture, recognize the players involved, and understand the general landscape of information warfare.
Application: Citizens can use situational awareness to understand political agendas, media ownership, and cultural influences, allowing them to see beyond surface-level narratives and identify potential sources of misinformation or disinformation.
Technical Awareness: Building on the understanding gained from situational awareness, this level focuses on the technical aspects of information, including laws, legal decisions, and the technologies that disseminate information.
Application: Citizens can develop technical awareness to read and comprehend complex laws, recognize manipulated content, and understand how algorithms and social media shape narratives.
Proactive Awareness: With a solid understanding of the context and technical aspects, individuals can now actively seek truth, evaluate information, and be conscious of biases and narratives. This level is about being vigilant and deliberate in verifying the authenticity of information.
Application: Citizens can use proactive awareness to critically evaluate sources, verify facts, and seek diverse perspectives, helping them navigate the web of misinformation.
Predictive Awareness: This level is about anticipating future developments based on current information and patterns, making informed predictions, and preparing for potential outcomes.
Application: Citizens can apply predictive awareness to anticipate how political decisions, media narratives, or social movements might evolve, helping them stay ahead of misinformation.
Instinctive Awareness: This involves trusting intuition and gut feelings, recognizing when something doesn't feel right, and seeking further verification.
Application: Citizens can develop instinctive awareness to sense misinformation or hidden agendas, trusting their intuition to guide further investigation.
These five levels of awareness, honed in the midst of chaos and perfected over years of experience, empower citizens to discern truth from falsehood, make informed decisions, and engage responsibly in civic life. They provide a framework for navigating the complex landscape of information warfare, enabling individuals to cut through propaganda, recognize manipulation, and contribute positively to society.
In an age where truth is often obscured by deceit, these levels of awareness are essential tools for every citizen. They equip individuals to be informed, critical thinkers, and active participants in constitutional republic, capable of finding truth in the web of information chaos. By adapting these concepts, we can foster a more resilient and discerning citizenry, prepared to face the challenges of our information age.
SITUATIONAL AWARENESS IN THE AGE OF 5G WARFARE
Situational Awareness (SA) in the age of 5G warfare refers to the ability to perceive, understand, and anticipate the complex dynamics of information, propaganda, and manipulation in one's environment. It involves being cognizant of the various factors that influence the information landscape, including political agendas, media ownership, cultural influences, and technological tools.
The concept of Situational Awareness (SA) can be broken down into three segments, each with specific relevance to navigating the age of 5G warfare:
Perception of the Elements in the Environment: This aspect involves being aware of and accurately perceiving the elements present in the information landscape. It includes recognizing manipulated content, identifying sources of misinformation, and observing how narratives are shaped.
Example: Understanding how social media algorithms promote certain content and recognizing when a news story may be biased or misleading.
Comprehension of the Situation: Once the elements are perceived, SA requires the ability to comprehend their significance and interrelationships. It involves interpreting the gathered information to develop a clear understanding of the current information warfare landscape.
Example: Analyzing how a political campaign uses targeted advertising and social media to influence public opinion and recognizing the underlying motives.
Projection of Future Status: SA goes beyond the present moment and involves the capacity to project the future status of information dynamics. It requires using the gathered information and comprehension to anticipate how narratives, propaganda, or misinformation campaigns may evolve over time.
Example: Predicting how a controversial policy decision might be portrayed in different media outlets and preparing to seek balanced information.
By developing situational awareness in the age of 5G warfare, individuals can enhance their ability to navigate the increasingly complex and manipulated information landscape. It empowers citizens to respond effectively to changing narratives, recognize manipulation, and make informed decisions.
Situational awareness is not just for high-stakes situations like military operations; it is vital for everyday citizens seeking to be attentive, adaptable, and responsive to the information chaos surrounding them.
In a world where information is a battleground, situational awareness is a skill that can be honed and actively used to discern truth from falsehood. It's about being aware of the intricate interplay of information, technology, politics, and power, and navigating it with wisdom and discernment. It's a crucial skill for every citizen in the age of 5G warfare, enabling them to be more resilient and discerning participants in constitutional republic.
TECHNICAL AWARENESS IN THE AGE OF 5G WARFARE
Technical Awareness in the context of 5G warfare and information chaos goes beyond basic familiarity with technology. It involves a deep understanding of how technology is used to disseminate and manipulate information, including propaganda, misinformation, and disinformation. Here are some key aspects of technical awareness for citizens navigating this complex landscape:
Understanding Information Channels: Recognize how commonly used devices like smartphones, computers, and social media platforms can be used to spread manipulated content. Understand how algorithms, artificial intelligence, and other technologies shape narratives.
Digital Literacy for Critical Thinking: Develop the skills to critically evaluate digital content, discerning truth from falsehood. This includes understanding biases, recognizing manipulated content, and being aware of online privacy and security best practices.
Proficiency in Analyzing Legal Texts: Gain a basic proficiency in reading and understanding complex laws and legal decisions, which can often be used or misconstrued for propaganda. An example would be understanding the technicalities of legal cases like Roe versus Wade.
Navigating Internet and Online Services: Understand how the internet works and be familiar with online services that may be used to spread misinformation. This includes knowing how to access credible information online and recognizing potential sources of disinformation.
Cybersecurity Awareness: Be conscious of cybersecurity risks in the context of information warfare. Understand the importance of strong passwords, recognize phishing attempts, and be cautious with sharing personal information.
Utilizing Digital Communication Tools for Truth: Comfortably use digital communication tools to share accurate information, engage in meaningful discussions, and counter misinformation. This includes using email, messaging apps, and video conferencing platforms effectively.
Resources for Continuous Learning: Recognize that technical awareness is an ongoing process. Utilize resources, research, and seek help to continuously develop your understanding of how technology is used in information warfare.
Technical awareness in the age of 5G warfare empowers individuals to navigate the increasingly complex and manipulated information landscape. It's not just about being tech-savvy; it's about understanding how technology is used to shape perceptions, influence opinions, and control narratives.
Developing technical awareness can be achieved through self-learning, formal education, and keeping up with technological advancements. It's a vital skill for every citizen seeking to understand the world, make informed decisions, and contribute positively to society in an era where information is a battleground, and the ability to discern truth from falsehood is paramount.
PROACTIVE AWARENESS FOR DECIPHERING TRUTH AND REALITY IN THE AGE OF 5G WARFARE
Proactive Awareness is the first level of awareness in navigating the complex landscape of information chaos, propaganda, and manipulation. It's about being mindful and conscious of the information you consume, discerning truth from falsehood, and making informed decisions. Here's how you can apply the five elements of Proactive Awareness to decipher truth and reality:
Defining Your Information Requirements: Identify what information you need to understand political issues, government policies, or media narratives. Determine the facts, perspectives, and evidence necessary to form an educated opinion.
Example: If you're trying to understand a new government policy, you need to know the official statements, expert opinions, potential impacts, and opposing viewpoints.
Determining How to Gather Information: Seek out diverse and credible sources of information. This involves reading articles from different political perspectives, watching interviews with experts, and researching historical context.
Example: If you're evaluating a political candidate, you might read their speeches, analyze their voting record, and compare coverage from various news outlets.
Deciding Who Will Analyze That Information: Determine who you trust to help make sense of the information. It could be yourself, a knowledgeable friend, or a trusted analyst. Strive for objectivity and be mindful of potential biases.
Example: If you're researching a controversial issue, you might consult academic studies, fact-checking websites, and unbiased experts to analyze the information.
Determining How That Information Will Be Shared: Decide how to share your findings with others. Consider the audience and the most effective way to communicate, whether it's a discussion with friends, a social media post, or a community meeting.
Example: If you're sharing information about a local election, you might create an informative flyer or host a community discussion to share research and insights.
Choosing the Technology That Will Help Communicate and Manage the Information: Select tools that facilitate information organization and sharing. This could include bookmarking websites, using note-taking apps, or creating a shared document.
Example: If you're tracking media bias, you might use a spreadsheet to compare different news sources and their coverage of specific topics.
Proactive Awareness is an essential skill in the age of information warfare. By actively engaging in these five elements, citizens can navigate the flood of information, recognize manipulation, and make informed decisions. It's a foundational step in the Five Levels of Awareness, empowering individuals to be vigilant, deliberate, and discerning in a world where truth is often obscured by deceit. It equips citizens to be informed, critical thinkers, and active participants in constitutional republic, capable of finding truth in the web of information chaos.
PREDICTIVE AWARENESS IN THE AGE OF 5G WARFARE
Predictive Awareness, particularly in the context of 5G warfare, is the ability to anticipate and forecast future trends, narratives, and manipulations in the information landscape. It involves recognizing patterns in how information is disseminated, drawing from past experiences with misinformation, considering multiple influencing factors, and embracing the uncertainty inherent in the rapidly changing information environment.
In the age of 5G warfare, where information is weaponized and propaganda is pervasive, Predictive Awareness becomes a vital skill for citizens. Here's how it applies:
Recognizing Patterns in Propaganda: Identifying recurring behaviors, strategies, or tactics used by various entities to manipulate information. Understanding how narratives are crafted and spread can help in predicting future misinformation campaigns.
Example: Observing how a political group consistently uses certain phrases or images to evoke emotional reactions and anticipating how they might use similar tactics in an upcoming election.
Drawing from Experiences with Misinformation: Gaining insights from past encounters with misinformation or disinformation to anticipate future scenarios. Learning from previous manipulations helps in recognizing and countering future attempts.
Example: Recognizing how a conspiracy theory was spread in the past and being vigilant for similar tactics in the future.
Considering Multiple Factors in Information Warfare: Taking into account various elements that influence outcomes, such as technological advancements, political agendas, cultural biases, and global events. Understanding these factors helps in foreseeing how they might shape future narratives.
Example: Considering how changes in social media algorithms might affect the visibility of certain news stories or viewpoints.
Embracing Uncertainty in the Information Landscape: Acknowledging that predictions aren't guarantees and staying open to adjustments. The information landscape is complex and ever-changing, and embracing uncertainty allows for adaptability.
Example: Being prepared to adjust opinions or strategies as new information emerges, even if it contradicts previous predictions.
Informing Decision-Making in the Age of Information Chaos: Using predictions to make more effective choices aligned with personal values and societal well-being. Predictive Awareness fosters a proactive mindset, enabling greater foresight and intention in navigating information warfare.
Example: Planning how to seek balanced information during a contentious political event, based on understanding past manipulations.
Predictive Awareness in the age of 5G warfare helps citizens plan, adapt, and respond to the ever-shifting landscape of information, propaganda, and manipulation. It's about foreseeing challenges, seizing opportunities, and making informed choices in a world where information is both a tool and a battleground. It empowers individuals to be proactive, intentional, and resilient in the face of information chaos, contributing positively to constitutional republic and society.
INSTINCTIVE AWARENESS IN THE AGE OF 5G WARFARE
Instinctive Awareness, particularly relevant in the age of 5G warfare, refers to an innate or intuitive understanding of the information landscape. It involves a deep sense of knowing or perceiving the authenticity or manipulation of information without relying solely on conscious thought or analytical reasoning. In a world filled with propaganda, misinformation, and disinformation, Instinctive Awareness becomes a vital skill for citizens.
Here are some key aspects of Instinctive Awareness in the context of 5G warfare:
Intuition and Gut Feelings in Information Assessment: Relying on intuitive senses and gut feelings to assess the authenticity or manipulation of information. Trusting one's inner knowing to discern truth from falsehood.
Example: Feeling uneasy about a sensational news story and deciding to verify it through multiple sources before accepting it as truth.
Rapid and Automatic Response to Information Chaos: Characterized by quick and automatic responses to rapidly changing information without deliberate overthinking. It allows individuals to react spontaneously and effectively to misinformation or propaganda.
Example: Instantly recognizing a disinformation campaign and avoiding engagement without needing to analyze it deeply.
Nonverbal Cues and Media Literacy: Picking up on subtle cues in media presentations, such as tone, imagery, or underlying messages. Sensing the underlying intentions or biases of media sources.
Example: Noticing the emotional manipulation in a political advertisement and understanding its intent to sway opinions.
Survival and Self-Preservation in the Information Age: Closely tied to our instincts for survival in a world where information can be weaponized. Being alert to potential threats in the information landscape and maintaining critical thinking.
Example: Sensing the danger in a conspiracy theory and actively seeking balanced perspectives to avoid being misled.
Less Influenced by Rational Analysis, More by Intuition: Unlike predictive awareness, which relies on reasoning, instinctive awareness taps into deeper, subconscious levels of perception. It's about trusting one's instincts in the face of information chaos.
Example: Trusting a gut feeling that a viral social media post is misleading, even if it's widely accepted.
The age of 5G warfare demands both predictive and instinctive awareness. While predictive awareness helps with logical analysis and understanding patterns, instinctive awareness provides quick insights and guides individuals in rapidly changing or uncertain information environments.
Integrating both types of awareness can lead to a more comprehensive understanding of the complex information warfare landscape. It empowers citizens to navigate the intricate web of information, propaganda, and manipulation with discernment and resilience.
In a rapidly changing world where information is a battleground, instinctive awareness is invaluable. It's about being attuned to the subtleties of information manipulation and trusting one's instincts to navigate the chaos, contributing to a more informed and resilient citizenry.
CONVERGENCE OF AWARENESS IN THE AGE OF 5G WARFARE
In the complex landscape of 5G warfare, where citizens are bombarded with propaganda, misinformation, and disinformation, the convergence of various levels of awareness becomes essential. This convergence happens at a decisive moment, where distinct patterns from each level combine to shape a decision that can pierce through the fog of information chaos.
Situational Awareness: Captures real-time patterns in the information landscape, such as trending topics, viral narratives, and immediate reactions within social media and news platforms.
Proactive Awareness: Involves cognitive processing and the consideration of future implications. It focuses on patterns of information and decision-making, allowing citizens to discern truth from falsehood and navigate the complexities of political narratives.
Technical Awareness: Recognizes patterns in technology, digital platforms, and media. It enables understanding of how algorithms, social media, and other technologies can shape and manipulate information, leading to a more critical consumption of content.
Predictive Awareness: Discerns patterns to anticipate future outcomes, such as how a misinformation campaign might evolve or how a political narrative might be used to influence public opinion.
Instinctive Awareness: Taps into intuition and gut feelings, providing an immediate sense of the authenticity or manipulation of information without the need for deep analysis.
As these levels of awareness merge, individuals gain a comprehensive understanding of patterns from different dimensions. This convergence allows for informed decision-making at the critical moment when faced with a web of conflicting information, propaganda campaigns, or disinformation tactics.
In the age of 5G warfare, everything becomes connected. The convergence of these levels of awareness empowers citizens to navigate the intricate and often deceptive information landscape with discernment and resilience. It's about weaving together real-time insights, proactive thinking, technical understanding, predictive foresight, and instinctive intuition to make sense of a world where information is both a tool and a battleground.
EFFECTS OF 5G WARFARE ON AWARENESS LEVELS
In the age of 5G warfare, where information is weaponized and the battle for minds is relentless, understanding the effects on various levels of awareness is paramount for citizens. The infiltration and manipulation of these levels can have profound consequences on society's ability to discern truth from falsehood. Here's how 5G warfare can affect the levels of awareness:
Effects on Proactive Awareness:
5G warfare can distort or control information, shaping perceptions and decision-making processes. It can manipulate proactive awareness, hindering the ability to make informed choices. Examples include:
Disinformation Campaigns: Spreading false information to manipulate perceptions.
Emotional Manipulation: Utilizing fear or persuasive techniques to sway beliefs.
Social Engineering: Orchestrating online communities to shape public opinion.
Cognitive Biases Exploitation: Capitalizing on biases to influence judgments.
Effects on Technical Awareness:
5G warfare can exploit technological vulnerabilities, eroding trust in online platforms and manipulating technical awareness. Examples include:
Phishing Attacks: Deceptive tactics to trick individuals into revealing sensitive information.
Malware Dissemination: Spreading malicious software to compromise privacy.
Deepfake Manipulation: Creating fabricated content to deceive and manipulate perception.
Social Media Manipulation: Utilizing fake accounts to spread misinformation.
Effects on Situational Awareness:
5G warfare can create confusion or division within society, influencing situational awareness and leading to a distorted understanding of reality. Examples include:
Rumor Spreading: Creating fear or division through false rumors.
Orchestrated Events: Staging incidents to shape public opinion.
Media Manipulation: Controlling media to distort perception.
Conspiracy Theories: Promoting unfounded theories to polarize groups.
Effects on Predictive Awareness:
5G warfare can manipulate perceptions of the future, leading to distorted forecasts and biased decision-making. Examples include:
Propaganda Narratives: Shaping expectations through propaganda.
Psychological Priming: Subconsciously influencing beliefs or behaviors.
False Trend Manipulation: Misleading predictive awareness through artificial trends.
Strategic Misinformation: Providing inaccurate forecasts to foster confusion.
Effects on Instinctive Awareness:
5G warfare can exploit emotional triggers to manipulate instinctive awareness, guiding actions in ways that serve the interests of the warfare campaign. Examples include:
Fear-based Campaigns: Triggering instinctive responses through fear-inducing messages.
Emotional Triggers: Exploiting emotions to influence actions.
Identity Manipulation: Provoking emotional responses through identity targeting.
Cultivating Trust and Authority: Establishing false credibility to influence instinctive decision-making.
Understanding the potential effects of 5G warfare on these levels of awareness is vital for citizens to recognize and mitigate its impact. In a world where information is a battleground, awareness becomes a shield. By comprehending how 5G warfare operates, citizens can equip themselves with the knowledge and resilience needed to navigate the intricate web of propaganda, misinformation, and disinformation. It's about fortifying the mind against the subtle and overt tactics that seek to manipulate, divide, and control. It's a call to vigilance, critical thinking, and informed citizenship in the age of 5G warfare.
5G WARFARE PSYCHOLOGICAL OPERATIONS DEFENSE FOR CITIZENS
In the age of 5G warfare, where information is both a weapon and a battlefield, citizens must equip themselves with defenses against psychological manipulation, misinformation, and propaganda. Here's how individuals can fortify their awareness levels to navigate the complex information landscape:
Proactive Awareness Defense:
Protecting oneself from information manipulation requires critical thinking and verification skills. Citizens must:
Question Information: Seek evidence and consider multiple perspectives.
Fact-Check: Verify information with reliable sources.
Seek Diverse Sources: Gain a balanced understanding of different viewpoints.
Develop Critical Thinking Skills: Analyze arguments and evaluate evidence.
Technical Awareness Defense:
Safeguarding against technological exploitation involves awareness of common cyber threats and practicing cybersecurity measures:
Cybersecurity Awareness: Protect personal information and use strong passwords.
Digital Literacy: Understand privacy settings and be cautious online.
Doubtful Skepticism: Maintain skepticism towards suspicious online activities.
Regular Software Updates: Protect against vulnerabilities.
Situational Awareness Defense:
Protecting against the distortion of reality requires media literacy and emotional regulation:
Media Literacy: Analyze media content and be aware of bias.
Emotional Regulation: Manage emotional responses to avoid clouded judgment.
Seek Multiple Perspectives: Engage in open dialogue and listen to different opinions.
Independent Research: Conduct research to gather reliable information.
Predictive Awareness Defense:
Safeguarding against future manipulations requires analytical thinking and awareness of bias:
Develop Analytical Thinking: Analyze trends and patterns for sound reasoning.
Skeptical Evaluation of Forecasts: Question the reliability of predictions.
Long-Term Thinking: Consider broader context and historical trends.
Awareness of Bias: Be mindful of personal biases that may influence predictions.
Instinctive Awareness Defense:
Protecting against emotional manipulations requires emotional intelligence and mindfulness:
Emotional Intelligence: Recognize and regulate emotions for rational decisions.
Mindfulness and Self-Awareness: Be conscious of instinctive responses.
Trustworthy Relationships: Build relationships with reliable individuals.
Fact-Based Decision-Making: Base decisions on verifiable facts rather than gut feelings.
In the age of 5G warfare, citizens must be vigilant and proactive in defending against the subtle and overt tactics that seek to manipulate, deceive, and control. By cultivating these defenses, individuals can navigate the intricate web of propaganda, misinformation, and disinformation. It's a call to critical thinking, informed citizenship, and resilience. The battle for minds is relentless, but with awareness, discernment, and intention, citizens can stand firm against the psychological operations of 5G warfare. It's about empowering individuals to discern truth from falsehood, to think critically, and to act with integrity in a world where information is both a weapon and a shield.
CONVERGENCE OF DEFENSIVE AWARENESS IN 5G WARFARE
In the complex landscape of 5G warfare, where information is weaponized and psychological operations are pervasive, the convergence of defensive awareness becomes a vital strategy for citizens. The objective is to fortify each level of awareness against manipulative tactics, thereby disrupting the psychological operation and preserving the integrity of individual and collective understanding.
The Power of Convergence
The convergence of these defensive strategies creates a robust shield against the psychological operations of 5G warfare. By addressing the distinct patterns and vulnerabilities within each level of awareness, citizens can disrupt the psychological operation, unraveling the attack and preserving mental clarity. It's a cohesive approach that recognizes the interconnectedness of these levels and leverages their synergy to create a resilient defense.
In the age of 5G warfare, the convergence of defensive awareness is not merely a personal endeavor but a civic responsibility. It's about empowering citizens to stand firm against the subtle and overt tactics that seek to manipulate, deceive, and control. By cultivating these defenses, individuals and communities can navigate the intricate web of propaganda, misinformation, and disinformation. The battle for minds is relentless, but with awareness, discernment, and intention, citizens can protect themselves and their society in this new era of information warfare. It's a call to vigilance, critical thinking, and resilience in a world where the lines between truth and falsehood are constantly being blurred.
A REAL-WORLD EXAMPLE: THE SOCIAL MEDIA DISINFORMATION CAMPAIGN
In the lead-up to a major national election, a coordinated disinformation campaign was launched on various social media platforms. A series of posts, memes, and videos began to circulate, claiming that a particular candidate had committed various crimes and held extremist views.
The PSYOP Unveiled:
Proactive Awareness: Citizens began to question the authenticity of these claims. Some recognized the emotional manipulation at play, as the content was designed to provoke anger and fear.
Technical Awareness: Tech-savvy individuals identified that many of the accounts spreading this information were bots or fake profiles. They also found evidence of deepfake videos and manipulated images.
Situational Awareness: Those familiar with the political landscape understood the context and timing of these allegations. They recognized that the campaign was strategically launched to influence public opinion just before the election.
Predictive Awareness: Observers who were aware of previous disinformation campaigns predicted that this was a targeted effort to sway voters. They foresaw the potential impact on the election outcome.
Instinctive Awareness: Many people felt an intuitive sense that something was "off" about the content. Even without concrete evidence, they sensed that the information was too sensational and aligned too perfectly with divisive political narratives.
The Convergence:
As these levels of awareness converged, a collective response emerged. Fact-checking organizations debunked the false claims, social media platforms took action against the fake accounts, and citizens engaged in dialogues to share verified information.
The decision to investigate, expose, and counteract the disinformation campaign was a result of this convergence of awareness. It demonstrated the power of critical thinking, technological understanding, contextual knowledge, foresight, and intuition in defending against psychological operations in the age of 5G warfare.
This example underscores the importance of a multifaceted defense strategy against psychological warfare. It highlights how citizens, equipped with various levels of awareness, can come together to recognize and combat manipulative tactics. In a world where information can be weaponized, the convergence of defensive awareness becomes a crucial tool for preserving the integrity of democratic processes and societal cohesion. It's a testament to the resilience and wisdom of an informed citizenry in the face of sophisticated and relentless attempts to deceive and divide.
SUMMARY: ARMING CITIZENS IN THE AGE OF 5G WARFARE
In the intricate landscape of 5G warfare, where information, disinformation, and misinformation converge, the battle for truth and integrity is waged not on distant shores but within the minds and screens of everyday citizens.
This exploration has illuminated the multifaceted levels of awareness required to navigate this complex terrain. From proactive awareness, where critical thinking and fact-checking reign, to technical awareness, where cybersecurity and digital literacy protect our virtual selves. We've delved into situational awareness, understanding the context and media manipulation, and predictive awareness, where analytical thinking guides our foresight. Instinctive awareness has been revealed as an innate compass, guiding intuition and emotional intelligence.
We've also dissected the defenses at our disposal, strategies to protect against the manipulative tactics of psychological operations. These defenses are not mere theoretical constructs but practical tools, applicable in our daily lives, to question, verify, and discern the truth.
Through real-world examples, such as the Ron DeSantis Campaign's video, we've seen how these levels of awareness and defense converge, guiding decisions and actions in the face of deceptive tactics.
The age of 5G warfare is not a distant future but a present reality. It calls for a renewed sense of responsibility, vigilance, and empowerment among citizens. The battle is not fought by soldiers and generals alone but by each one of us, armed with knowledge, awareness, and ethical resolve.
In a world where truth can be masked, twisted, and sold, our defense lies in our ability to see, understand, and act with clarity and integrity. The convergence of defensive awareness is not merely a concept; it's a call to action, a pathway to resilience, and a beacon of hope in the complex battlefield of information.
The journey does not end here; it begins. As we move forward, let us carry with us the insights, tools, and determination to stand firm in the face of 5G warfare, to be discerning citizens in a world where information is both a weapon and a shield.
Written By SpartanAltsobaPatriot - 17th SOG
Biernutz_71 Corner
Elizabeth The Punisher Dove Corner

















You’ve examined and explained the battlefield of this war well, providing practical examples and advice on how to navigate this 5D minefield with clearly stated tools each of us can employ. This statement most surely summarizes what citizens must realize. “It's about fortifying the mind against the subtle and overt tactics that seek to manipulate, divide, and control. It's a call to vigilance, critical thinking, and informed citizenship in the age of 5G warfare.” We must utilize the resources and knowledge to effectively fight in this war for our freedoms and our minds and our souls. Thank you for providing this information to each of us! God bless you.🙏
One of the best articles I've read. So true, very helpful and I wish more people would think like this. Excellent.